第四届“四川慈善奖”获奖名单来啦!内江这些团体和个人上榜
时间:2024-03-05 09:19:08 来源:川观新闻
四川省人民政府网站
正式公布了
第四届“四川省慈善奖”名单!
其中
内江市红十字会
共青团内江市委社会联络部副部长黄硕
获得慈善工作奖
四川英格瑞生物科技有限公司董事长邱添
荣获“最具爱心慈善个人”称号
↓↓↓
四川省人民政府
关于表彰第四届“四川慈善奖”获得者的决定
川府发〔2024〕6号
各市(州)、县(市、区)人民政府,省政府各部门、各直属机构,有关单位:
近年来,全省上下深入学习贯彻习近平总书记关于公益慈善事业的重要指示批示精神和对四川工作系列重要指示精神,全面落实党中央、国务院决策部署和省委、省政府工作安排,公益慈善事业在扶弱济困、扶老助残、助医助学、疫情防控、乡村振兴、应急救援、灾后重建等方面发挥了积极作用,为推动新时代治蜀兴川再上新台阶贡献了重要力量,涌现出一大批取得突出成绩的模范人物、先进集体和优秀项目。
为表彰慈善领域的先进典型,进一步引导社会各界广泛参与公益慈善事业,经有关方面推荐、专家评审、网络投票、社会公示等程序,省政府决定,授予四川省慈善联合总会等10个(名)团体(个人)“最具爱心慈善楷模”称号,杨友贵等20名同志“最具爱心慈善个人”称号,四川省青少年发展基金会等10个慈善组织“最具影响力慈善组织”称号,泸州老窖集团有限责任公司等10家企业“最具爱心捐赠企业”称号,“同一条河、同一个家”爱心帮扶活动等10个项目“最具影响力慈善项目”称号,四川省医学科学院·四川省人民医院眼科等20个(名)团体(个人)“慈善工作奖”称号。
希望受到表彰的单位和个人珍惜荣誉、再接再厉,充分发挥模范带头作用,为全省慈善事业发展再立新功。全省上下要坚持以习近平新时代中国特色社会主义思想为指导,以受表彰的先进典型为榜样,践行社会主义核心价值观,弘扬中华民族传统美德,认真落实《中华人民共和国慈善法》,积极传播慈善理念,创新慈善形式,拓展慈善领域,推动慈善事业助力高质量发展,为奋力谱写中国式现代化四川新篇章作出新的更大贡献。
四川省人民政府
2024年3月1日
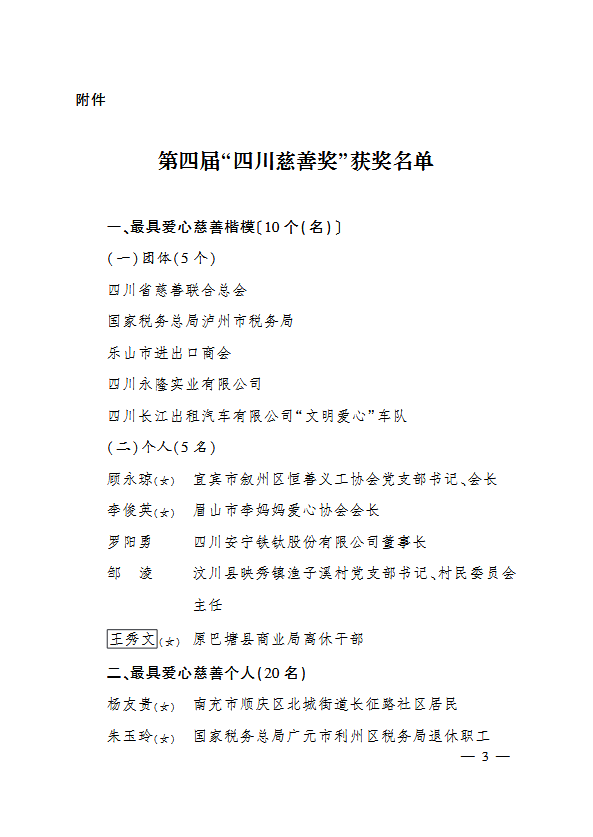
具体名单来啦
快看看有你认识的人吗
一起为他们点赞!





