最新!四川54所高校开学时间和返校要求公布!
时间:2022-02-15 15:30:24 来源:四川观察
近日
四川省教育厅、四川省卫生健康委员会
↓↓↓
暂不返校学生范围及要求
▶ 在中、高风险区的学生暂不返
▶有中高风险地区及所在县(市、区、旗)旅居史或“四川天府健康通”、“通信大数据行程卡”黄码、红码的学生暂不返校。黄码、红码转为绿码后或所在地风险解除后再申请返校。
▶有中高风险地区所在地市其他县(市、区、旗)旅居史的来(返)川人员,需提供48小时以内核酸阴性证明,到达川内目的地后24小时内再进行一次核酸检测。
▶ 有本土确诊病例报告但暂未划定中高风险地区的学生,暂不返校。
▶返校前一周有发热、干咳、乏力、咽痛、嗅(味)觉减退、腹泻等症状的学生暂不返校(学生应及时向学校报告,在病情治愈后再返校)。
返校前准备
▶完成行程登记及健康报备。学生在砚湖易办学生去向情况登记系统如实填写返程信息及目前健康状况,不得填报虚假返程信息及隐瞒健康状况。
▶准备返校材料及报备。出发前要主动向辅导员进行申报,报备通信大数据行程卡、天府健康通健康码、登机登车前48小时内核酸阴性证明等,经审核同意后返校。
▶办理请假手续。因特殊原因不能按时返校的同学,需提前向辅导员办理请假手续,研究生同时向导师请假报备。
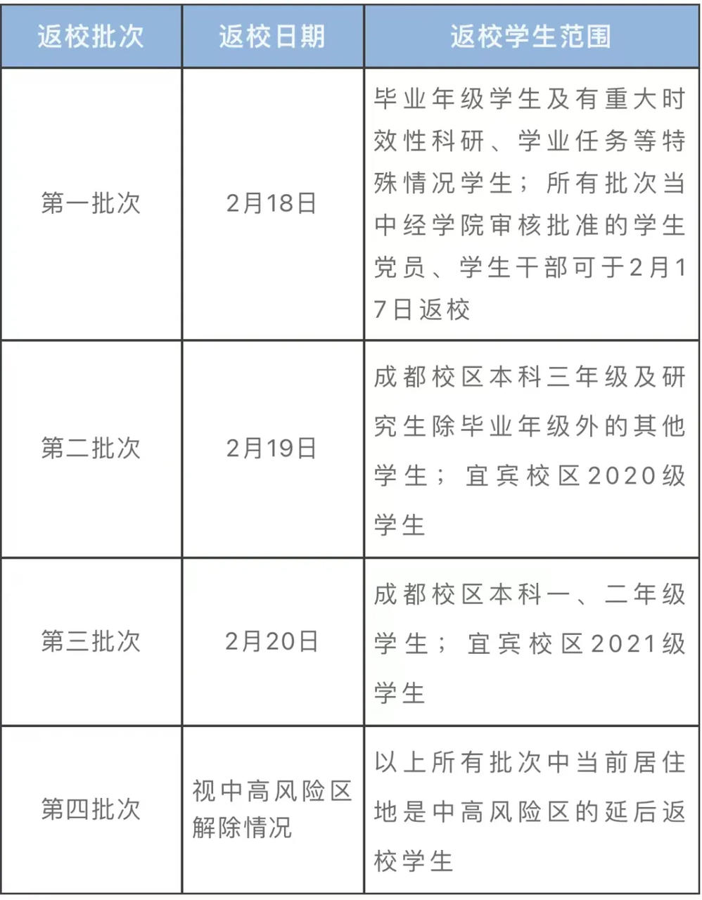
根据上级教育主管部门和学校属地疫情防控部门要求,学校按照“错区域、错层次、错时、错峰”的原则,组织学生安全、有序返校。符合返校条件的学生严格按以下时间返校报到,不得提前返校。
备注:分批次返校是上级教育主管部门和疾控中心最新要求,有部分同学已经按照2月20日返校时间购买了返校车票,建议这部分同学尽量按照表格里所属返校批次改换车票时间。如果确实无法改换车票,请向辅导员说明情况并提供已定车票图片,按照已定车票时间返校即可。
一、暂不返校人员
1. 近14天内有中高风险地区所在县(市、区、旗)旅居史人员
2.四川天府健康通为黄码、红码的人员
3.仍处于集中隔离或居家隔离或居家健康监测人员
4. 返校前一周有发热、干咳、乏力、咽痛、嗅(味)觉 减退、腹泻等症状的人员
二、返校要求
1. 所有师生员工原则上返校前应提供48小时内核酸检测阴性证明及“四川天府健康通”绿码,在测温正常的前提下方能入校;如有特殊原因不能提供48小时内核酸检测阴性证明的,需在返校后24小时内进行1次核酸检测
2. 所有师生员工返校前应如实申报个人健康状况、旅居史等相关信息。经所在部门审核相关材料同意后方能返校,未获批准返校的师生员工一律不得返校。
3.返校师生员工需合理规划返校路线,尽量避免途经中高风险地区。
4返校要求将根据全国疫情防控风险等级变化、上级教育主管部门和学校属地疫情防控指挥部最新要求进行动态调整。
符合返校条件的学生返校批次如下,原则上不得提前返校。◆ 身处或返校前14天内有境外及国内中高风险地区旅居史,正处于隔离治疗、隔离或居家健康检测,以及与密切接触者有时空交集、健康码为红(黄)码的人员,暂缓返校。
◆ 省内外学生返校前48小时内,在“青柠疫服—高校疫情防控平台”提出返校申请,并提供48小时内核酸检测阴性证明,经辅导员(班主任)审批后,可在规定时间返校。省内外的教职员工及住校家属、校内其他住户、校内商家、在校施工人员在返校前48小时内,向本单位或相关管理单位负责人申请,经查验48小时内核酸检测阴性证明后,可在规定时间返校。
◆ 各类人员进校时,仍需验工作证(学生证、学生一卡通或临时出入证)、测量体温、亮健康码、扫场所码(学生还需扫进出校二维码)。返校后,各类人员的核酸检测阴性证明交各单位专人保存备查。2月10日前已返校的各类人员,须及时补做1次核酸检测,并按要求提交检测报告。
所有学生不得提前返校,均须遵照学校通知分批返校。具体安排如下:一、根据《关于科学精准从严从紧做好2022年元旦、春节和寒假期间教育系统疫情防控工作的通知》(川教疫领发〔2021〕4 号)通知要求,所有返校学生报到前必须按要求做核酸检测。报到时如不能提供核酸阴性证明的,需到校区所在地定点医疗机构自费进行核酸检测。
二、居于中高风险地区的学生一律不返校,其返校时间根据疫情发展情况和风险解除时间另行通知,按照居住地属地要求,做好个人核酸检测和居家隔离。
三、低风险地区的学生,有下列情况之一的不得返校,并须在“学生健康状况填报平台”填报并向现居住地社区报备:
1.本人及密切接触者被诊断为新冠肺炎确诊(疑似)病例者;
2.本人为所在地区疫情防控重点关注人员,尚在集中隔离或居家隔离期,以及其他根据当地防控政策要求不允许流动的学生;
3.开学前14日有高中风险地区旅居史、仍在国
(境)外的学生;4.开学前居住地所在区县有本土确诊病例报告但暂未划定中高风险地区的学生;
5.“天府健康通”为红、黄码的学生;
6.有发热(超过37.3℃)、咳嗽、呕吐、乏力、咽痛、腹泻等身体症状体征者。
四、所有学生严格按照疫情防控要求进行健康监测管理,自2月9日起实行每日健康打卡。
五、开学前居于低风险地区的本科生在完成健康打卡后,2月13日—15日登陆“学生健康状况填报平台”通过“返校申请审批系统”提出返校申请。2月15日前完成班主任审核、学院审批工作,系统自动生成“返校通行码”。
开学前居于低风险地区的研究生在完成健康打卡后,登录研究生院管理系统,通过“报到注册”-“返校申请”进行申报,2月15日前完成导师审核、院所审批工作, 系统自动生成带有本人照片及个人信息的“返校通行证”。
六、开学期间及学生报到后14日内持“校园通行证”进出校园。
七、开学时从重点地区(中高风险区所在区县的低风险区域)返校的学生须在返校登机登车前48小时内做核酸检测,检测结果为阴性者方可返校,返回校区所在地后直接前往学校集中观察点报到(雅安校区:雨城区集中隔离点;成都校区:校区招待所;都江堰校区:银杏宾馆),再做一次核酸检测,等待核酸检测结果,按照属地要求进行管控。
八、开学时从低风险地区返校学生到校后进行天府健康通场所码、返校通行码(证)、核酸检测阴性报告查验,省内学生进入学校并前往学院(研究所、室)履行报到手续,省外学生在集中观察点或寝室等待核酸检测结果为阴性后前往学院(研究所、室)履行报到手续。报到后进行14天的健康监测和体温打卡。
第一批返校学生为有中高风险地区所在地市其他县(市、区、旗)旅居史的来(返)川学生(按照实时发布的《成都市新冠肺炎疫情防控重点人员社区分类管理措施一览表》判定),于 2月 17日返校报到。按学校通知持登机登车前 48 小时内核酸阴性证明和“四川天府健康通”绿码返(川)入校,到校后24小时内再进行1次核酸检测。公布本土新增确诊病例或无症状感染者但未划定中高风险地区的,相关来(返)川学生参照上述规定执行。第二批返校学生为除第一批之外的省外低风险地区学生和寒假期间有川外低风险区旅居史的川籍学生,持 48 小时内核酸检测阴性证明及“四川天府健康通”绿码返(川)入校。到校后,学校组织返校进行核酸检测,于 2 月18日报到。第三批返校学生为省内低风险地区学生,含返校前 14 天内均身处四川省的学生,持 48 小时内核酸检测阴性证明及“四川天府健康通”绿码入校,于 2 月 19、20 日报到。省内学生近 14 天内有中高风险地区旅居史或“四川天府健康通”黄码、红码的学生暂不返校。黄码、红码转为绿码后,持 48 小时内核酸阴性证明和“四川天府健康通”绿码入校。学生返校前准备
(一)上报健康信息
学生从即日起每日通过“掌上川师”平台如实上报本人健康信息。
(二)预填返校信息
按照返川行程、返校行程、交通工具提前做好返程规划, 分行程分阶段预填《学生返校途中使用交通工具信息采集表》(另附)。
(三)进行核酸检测并发辅导员查验备案
返校前进行核酸检测,提前发 48 小时内核酸检测阴性证明(电子档截图)给辅导员查验备案。
(四)准备“一码两卡一表”和校园一卡通
准备全国防疫健康信息码(当地健康码)或天府健康码、四川师范大学健康卡、国务院客户端小程序通信大数据行程卡、 学生返校途中使用交通工具信息采集表(预填)、一卡通,均准备齐全且信息完备,符合学校要求,得到辅导员通知后,才可返校。
具体要求如下:
1. 注册个人健康码。学生应于返校前注册个人实名健康码, 持健康绿码的学生方可返校。健康码为红色的学生及时向辅导员报备。如自驾车返校还需提供随行人员健康码。省内学生可通过支付宝、微信扫码抗疫情小程序申请注册天府健康码;省外学生可于国家政务服务平台申请全国防疫健康信息码,并于返校后第一时间申请注册天府健康码。
2. 提交学生健康卡。学生居家隔离观察 14 天期间须如实填写《四川师范大学健康卡》,并请家长签名确认,返校时交辅导员存档。
3. 通信大数据行程卡。学生返校前应通过微信小程序“国务院客户端”—“通信大数据行程卡”查询 14 天的行程信息,于返校当日向辅导员出示查询结果,持绿色行程卡的学生方可返校。
4. 学生返校途中使用交通工具信息采集表(预填)。学生返校前须以返川行程、返校行程、交通工具作为划分依据提前做好返程规划,分行程分阶段预填每段行程的出发地、目的地、 出发时间、到达时间、交通工具等相关信息。如因故不能按时返校可向辅导员报告,履行相关报批、请假手续。
(五)建议学生返校前要做好物品“四自备”。
学生自备电子温度计(不提倡水银温度计)、自备个人餐具,自备个人必要生活用品、自备返程口罩。鼓励有条件的学生自备个人防疫物品及一定数量的口罩。
返校前有关情况的专项要求
(一)暂缓返校情况
1.返校前 14 天内被确诊为新冠肺炎或疑似病例的;
2.头痛发热、咳嗽乏力、嗅(味)觉减退和腹泻等异常症状;
3.返校前 14 天内与疑似、确诊病例有密切接触的;
4.学生或家庭成员有中高风险区及所在县(市、区、旗)旅居史,且被认定为疑似、 确诊病例,或与疑似、确诊病例有密切接触的。
以上四类情况学生须居家隔离 14 天,身体健康且无上述情况,经批准后方可有序返校。
(二)暂不返校情况
1.在境外疫情高风险区的学生及非全日制学生。
2.返校前 14 天内所在地被定为中风险地区的学生不返校。
(三)对患新型冠状病毒肺炎学生复课实行检诊双证明制度
患病的学生病愈且隔离期满后,经本人申报登记、提供解除隔离证明、诊断病愈证明、核酸检测报告等证明材料返校, 并到所在校区校医院复核材料,校医院开具复课证明,经过辅导员审核、学院同意、学校疫情防控领导小组审批后,方可复课。在同意复课之前,在学校指定场所居住,进行隔离观察。
(一)第一批:川外学生2022年2月26日返校报到;(二)第二批:川内学生2022年2月27日返校报到;(一)身处低风险地区并符合以下情形的学生方可申请返校。1.返校前14天身体健康,无发热、咳嗽、乏力、咽痛、腹泻等症状,并持有“健康码”绿码;
2.返校前14天未接触过确诊(疑似)病例或无症状感染者或密切接触者;
3.返校前14天无国(境)外(含港、澳、台)、无陆地边境口岸城市、无中高风险地区(市、区、旗,直辖市为所在区)旅居史;
4.返校前14天未接触过国(境)外(含港、澳、台)返回人员;
5.一同居住等密切接触的人员符合上述4个条件。
注:不能同时符合上述5项条件的,待条件符合后再申请返校。学生返校申请经批准后,如上述5项条件有任意1项发生变化,及时报告所在学院班主任(辅导员)并暂缓返校。
有下列情况之一者,暂缓返校
1.中高风险地区(市、区、旗,直辖市为所在区)人员或返校前14天有中高风险地区旅居史人员,待所在区域降为低风险区后,经申请并获所在学院审批同意后方可返校;
2.与新冠肺炎确诊(疑似)病例、无症状感染者的密切接触者;新冠肺炎病例传染源追踪过程中的暴露人员;有“红码”或“黄码”标识学生;返校前14天内出现发热、腹泻或呼吸道症状学生,经当地医院就诊治疗,排除新冠病毒感染并在身体康复后,经申请并获所在学院审批同意后方可返校;
有下列情况之一者,暂不返校,返校时间根据疫情另行通知
1.国(境)外(含港、澳、台)学生;
2.返校前被诊断为新冠肺炎确诊(疑似)病例、无症状感染者、未解除隔离的治愈出院患者及发热留医观察学生。
2018级、2019级学生返校时间为2月18日;2020级、2021级学生返校时间为2月19日、2月20日。1、寒假期间有中高风险旅居史的师生员工暂缓返校;待所在地区降至低风险等级后或按属地防控要求健康管理后方可返校,返校时须向学校出示48小时以内的核酸检测报告。
2、境外师生未接到学校通知一律不返校,返校时按照有关要求向学校出示核酸检测证明材料,入境后严格遵守当地疫情防控规定。
3、所有返校教职工及学生在来(返)达州前,通过微信小程序“达州市来(返)达人员报备系统”提前报备;并提供48小时内核酸检测阴性证明;如不能提供48小时内核酸检测阴性证明的,需在返校后24小时内进行1次核酸检测。
学生返校:2月26日08:00-14:00,2021级;2月26日14:00-20:00,2020级;2月27日08:00-14:00,2019级;2月27日14:00-18:00,2018级;2月28日上课;其他各类人员由归口部门按照学校统一安排分别发布返校时间。学生返校时间:2月19日—2月20日,各学院各年级学生严格按照行程报备内容“错时、错峰、错层次”返校。未经学校审核同意的不得私自提前返校。有以下情况之一的,暂缓返校(具体返校安排由教学院辅导员另行通知):
1.境外学生(含留学生);
2.居住地为中高风险地区的;
3.近14天内有本土确诊病例报告但暂未划定中高风险地区的;
4.返校途中必须经停中高风险区域的;
5.已确诊为新冠肺炎或属于疑似病例、无症状感染者的或报到前14天内与确诊或疑似病例、无症状感染者有密切接触史的;
6.返校前一周有发热、干咳、乏力、咽痛、嗅(味)觉减退、腹泻等症状的;7.健康码为黄色或红色的;
8.学生返校审核未通过的;
9.患有其他传染病及其他不符合报到要求的;
10.有其他特殊情况需暂缓返校的学生。
返校第一批次:2月12日,川外低风险地区;第二批次:2月13日,川内低风险地区。2月14日正式行课。1、返校前请在ISP平台填报并将行程阶段同步上传登车登机前48小时内核酸检测阴性证明,学院审核阶段需查验“核酸检测阴性证明”及“健康码”。未提交登车登机前48小时内核酸检测阴性证明的学生暂不返校。学生返校时请出示登车登机前48小时内核酸检测阴性证明及“健康码”。
2.返校前一周有发热、干咳、乏力、咽痛、嗅(味)觉减退、腹泻等症状的学生须及时向辅导员(班主任)报告情况,请治愈后再返校。
3.因疫情暂缓返校的学生,按照教学管理规定提前履行请假手续,由教学协调组安排制定针对性的入学教育方案。如遇心理不适的情况,可通过辅导员(班主任)联系学校心理健康教育中心进行专业心理咨询。
4.学生报到前请自备防疫物资,报到途中做好自我防护,返校后严格遵守学校常态化疫情防控规定和进出校园管理规定,坚持“非必要不出校、非必要不聚集、非必要不离川”。请学生及家长关注疫情形势,不信谣、不传谣、不造谣。
符合返校条件的学生,凭48小时内核酸检测阴性证明、“四川天府健康通”绿码返校。2.什邡校区(省内、省外间隔1天,2月19日晚分连队开始军训)1.近14天内身体健康,无发热、咳嗽、咽痛、乏力、呼吸困难或腹泻等症状,并持有天府健康通绿码、场所码绿码。
2.近14天内未接触确诊/疑似病例或无症状感染者。
3.近14天内无国(境)外旅居史。
4.未接触近14天内从国(境)外返回人员。
5.一同居住的人员符合上述4个条件。
6.出示通信大数据行程码绿码。
7.所有学生持48小时内核酸检测阴性证明入校(纸质档)。
8.省外学生进校后需再次进行核酸检测(校门口)。
9.31栋学生自觉遵守相关规定,请先到校报到(提交核酸检测报告),再回宿舍。
按照校历安排,2月26-27日为返校报到时间,2月28日(星期一)正式上课。所有同学未经允许均不得提前返校。符合返校报到条件的同学请按照学校的统一安排,在东、西校区错时错峰返校报到。入校时,须出示健康码和通信大数据行程卡和48小时内核酸检测阴性证明(如不能提供48小时内核酸检测阴性证明的,需在返校后24小时内进行1次核酸检测)。
成都银杏酒店管理学院
返校时间:学生“分批错峰”返校 2.27-3.5(具体返校安排由辅导员一一通知到每位学生。请学生做好相关准备按时返校。未接到返校通知,学生暂不返校。)
一、返校相关要求及分类分批错峰返校安排
(一)暂缓返校师生
1.新冠肺炎确诊病例、疑似病例或无症状感染者、身处疫情中高风险地区(含境外)的师生员工暂缓返校;
2.返校前14天内有疫情中高风险地区(含境外)旅居史的师生员工暂缓返校;
3.返校前14天内有本土确诊病例报告但暂未划定中高风险地区的师生员工暂缓返校;
4.返校前14天与确诊病例、疑似病例及其密切接触者等有密切接触的师生员工暂缓返校;
5.返校途中经停中高风险地区的师生员工暂缓返校;
6.“四川天府健康通”健康码、“通信大数据行程卡”出现黄码、红码的师生员工暂缓返校;
7.返校前7天内出现发热、干咳、乏力、嗅觉味觉减退、鼻塞、流涕、咽痛、结膜炎、肌痛、腹泻等症状的师生员工暂缓返校;
8.无特殊原因“青柠疫服”连续健康打卡不满14天的师生员工(新入职、兼职教师除外)。
上述师生符合返校要求后,可向所在单位单独提出返校申请。
(二)师生返校要求
1.所有师生需持 48 小时内核酸检测阴性证明和“四川天府健康通”绿码、“通信大数据行程卡”绿码入校。
2.学生开学前连续 14 天健康打卡无异常;返校前在“青柠疫服”平台发起“返校申请”,由系部审核通过后方可返校。
3.按照分批次错峰返校的原则,经系部审核符合返校条件的学生,由系部以电话、短信、微信等方式通知,并以收到反馈的确认信息为准。各系部提前收集返校学生返校准确行程,多方式、多途径向学生推送返程途中安全防护提醒信息。
4.非必要不提前返校。特殊情况需提前返校者,在符合返校防疫要求、经系部负责人同意的前提下,以部门为单位在其进校前三日内向学校防控办、保卫处提交《提前返校报备表》,未经同意不得提前返校。
5.返校途中要做好个人防护并记录行程信息。
6.进校时配合防疫人员和门岗做好消毒、亮码(“四川天府健康通”、“通信大数据行程卡”)、扫码(场所码)、测温、戴口罩等防疫要求,体温正常、绿码者且能通过人脸识别者方可进校。不能通过人脸识别的师生员工,请立即报告学校防控办。
学生返校报到期间,只准学生本人进校,家长亲友及车辆一律不得进入学校。
符合返校条件的学生持报到前48小时内核酸检测阴性证明、“四川天府健康通”绿码返校;如不能提供48小时内核酸检测阴性证明的,需在返校后24小时内进行一次核酸检测。
四川文化艺术学院
2021级学生返校时间为2022年2月25—26日;2020级、2019级、2018级学生返校时间:2022年2月26日—27日。 学校2022年春季学期开学实施“错区域、错层次、错时、错峰”返校报到。
允许返校的师生需满足如下返校条件:
(1)开学前14天如实按要求完成行程和健康“打卡”,行程卡、健康码均为绿色,且身体健康,无发热、干咳、乏力、咽痛、嗅(味)觉减退、腹痛等症状;
(2)无确诊病例、疑似病例、无症状感染者、境外返回人员密切、次密切接触史;
(3)返校教职工及学生应提供48小时内核酸检测阴性证明;如不能提供48小时内核酸检测阴性证明的,需在返校后24小时内进行1次核酸检测。
(4)有中高风险地区旅居史的师生,已完成14天以上隔离,身体健康,当地降为低风险地区后,在符合属地疫情管控要求的前提下,经学校批准,持48小时内的核酸检测阴性报告,方可返校报到;
(5)在中高风险地区所在地地级市域内其他县(市、区、旗,直辖市为所在区)的师生员工,由学校会同属地卫健部门综合评估后,按学校通知持登机登车前48小时内核酸阴性证明和“四川天府健康通”绿码返(川)入校,到校后再次进行核酸检测;(6)境外师生返校严格遵守外事部门和教育部有关规定,经批准入境后方可返校,入境后按疫情防控管理规定,落实“14+7”隔离管控及各项防控措施。
学生于2月12日起,按照指定方式填报每日健康和行程状况,填报不足14天者不得返校。
提交《入校审批单》、“四川天府健康通”健康码和通信大数据行程卡绿码截图,健康卡和承诺书扫描件或照片,登机登车前48小时内核酸阴性报告截图或纸质报告照片,经批准后方可登机登车返校。
符合返校条件的学生,凭报到前48小时内核酸检测阴性证明、“四川天府健康通”绿码返校,如不能提供48小时内核酸检测阴性证明的,需在返校后24小时内进行一次核酸检测。
四川化工职业技术学院
学生:2022年2月19日(星期六)、20日(星期日)报到,2月21日(星期一)正式行课。(一)严格落实师生员工近14天健康监测情况
1.全体师生员工从2022年2月4日起每日20:00前填报健康状况。
2.各单位主要负责人、联络员及辅导员应督促检查师生员工健康状况填报情况,如发现健康状况异常,应马上进行核实。
3.每日填报健康状况是师生员工返校的基本依据,各单位务必高度重视,在确保每日100%填报的同时,每日关注填报的具体数据。
(二)全体师生员工严格遵守学校疫情防控要求
1.做好返校途中防护工作,各单位要加强师生健康教育,引导师生员工在返校途中根据疫情防控有关健康指引要求做好个人防护,健康返校。
2.有下列情形之一的,暂缓报到:
(1)境外和国内中高风险地区(含返校前14天为中高风险地区)的;
(2)近14天内有本土确诊病例报告但暂未划定中高风险地区的;
(3)近14天内有中高风险地区旅居史或“四川天府健康通”为黄码、红码的;
(4)确诊病例、疑似病例、无症状感染者;
(5)返校前14天健康状况异常,且有发热(>37.3℃)、干咳、呼吸困难等呼吸道症状以及腹泻、结膜充血、胸痛等症状的;
(6)返校前14天内接触过确诊病例、无症状感染者的;
(7)返校前被医疗卫生机构或社区要求隔离观察未满期限的;
(8)患有其它传染性疾病等不符合返校要求的。
3.师生员工返校时须持48小时内核酸检测阴性证明、“天府健康通”绿码、扫描“场地码”、体温检测合格后方可入校。如不能提供48小时内核酸检测阴性证明的,需在返校后 24小时内进行1次核酸检测。
4.校内从业人员须持报到前 48 小时内核酸检测阴性证明和四川天府健康通绿码返校,后勤基建处应督促管理公司加强对其开展常态化核酸抽样监测。
5.学生根据辅导员安排返校,不得提前返校,接送学生的家长及车辆不进入校园。原则上应在规定时间返校,如确需在规定时间外返校的,需有正当理由并经所在二级学院审批同意。各二级学院做好台账管理,精准掌握返校情况。
学生返校时间:分批错峰返校,大一学生2月19日返校,大二学生2月20日返校;2月21日正式行课。
返校时,应提供开学报到前48小时内核酸检测阴性证明和“四川天府健康通” 绿码返校,如不能提供48小时内核酸检测阴性证明的,需在返校后24小时内进行1次核酸检测。
第一批(2022年2月25日):通信工程学院、士官学院非毕业班级符合返校条件的学生;第二批(2022 年 2月26日):信息工程学院、经济管理学院非毕业班级符合返校条件的学生;毕业班级学生自2022年2月25日起,确保在“智慧门户”中已完成人脸识别认证的,均可按一、二年级学生返校程序申请返校。1、全体学生返校前14天尽可能返回居住地,做好自我健康监测,无特殊情况,尽量减少跨区域流动,杜绝前往中高风险地区。
2、学校返校系统将于2022年2月24日起开通,学生须在学校“智慧门户”系统中上传返校前48小时内核酸检测阴性证明、14天内行程码、“四川天府健康通健康码”,提交返校申请,由学校审核通过后,凭返校码进校,严禁未经审批返校。
3、各学院要提前做好学生返校时交通安全、人身财产安全教育工作,督促学生按时、如实填报疫情天天报,特别是动态管控学生返校前14天健康及行程,如有异常第一时间报告。对确因个人原因不能返校的学生,各学院要提醒学生提前在“智慧门户”完善请假手续,并向学工报备请假人员信息。坚决杜绝学生提前返校、带病返校。
3月5日、6日,2020级、2021级学生返校报到,3月7日正式行课。
返校时,应提供开学报到前48小时内核酸检测阴性证明和“四川天府健康通” 绿码返校,如不能提供48小时内核酸检测阴性证明的,需在返校后24小时内进行1次核算检测。
不符合返校要求的学生暂缓返校,要求主动配合属地落实核酸检测、集中隔离、居家隔离等防控措施,待完成相应规范管理后再返校报到。
师生入校时需佩戴口罩、检测体温、查验二维码、扫描场所码、持48小时内核酸检测阴性证明。
志愿者2月17日返校;2020级、2021级中家住阿坝州、甘孜州、凉山州、攀枝花市、巴中市、达州市、广安市、南充市、广元市、绵阳市、乐山市、德阳市、成都市及省外的同学2月18日返校;2020级、2021级中家住泸州市、宜宾市、自贡市、内江市、资阳市、眉山市、遂宁市、雅安市的同学2月19日返校;2019级部分需要返校的同学2月20日返校。准备好14天健康状况监测记录表和48小时内核酸检测阴性报告。2022 年 2 月 26—27 日(特别提示:开学时间特指抵达学校时间,所有学生均应在规定时间段内到校,不得提前到校)。(一)川内师生员工返校要求
1.2 月 11 日以来,未离川且未涉及中高风险旅居史的师生,开学返校时持 48 小时内核酸检测阴性证明、“四川天府健康通”绿码、通信大数据行程卡入校。
2.2 月 11 日以来,有中高风险地区旅居史或“四川天府健康通”黄码、红码的师生暂不返校。黄码、红码转为绿码后,经学校审批同意后,持 48 小时内核酸阴性证明、“四川天府健康通”绿码、通信大数据行程卡入校。
(二)川外师生员工返川返校要求
1.在川外低风险地区的师生原则上应于开学前 14 天返回川内居家观察,途中做好个人防护措施,以便开学时按川内师生员工返校要求持 48 小时内核酸阴性证明、“四川天府健康通”绿码、通信大数据行程卡入校。(返川时间:师生需于 2022 年 2 月 11 日前返回四川居家观察)。
2.在川外低风险地区直接返校师生,按照学校规定时间持 48 小时内核酸检测阴性证明、“四川天府健康通”绿码、通信大数据行程卡返(川)入校。到校后,学校第一时间组织该类返校师生再次进行核酸检测(核酸检测结果未出期间将安置于学术交流中心进行暂时集中留观)。
3.2 月 11 日以来,有中高风险地区旅居史或“四川天府健康通”黄码、红码或对有本土感染者但未划定为中高风险地区的县(市、区、旗)旅居史的师生暂不返川返校。待所在地风险解除后,须持48小时内核酸阴性证明和“四川天府健康通”绿码、通信大数据行程卡返(川)入校,到校后第一时间再次进行核酸检测,学校并按相关规定做好师生健康管理。特别提示:若不能提供 48 小时内核酸检测阴性证明的,需在返川(校)后进行 3 天 2 次(间隔 24 小时)核酸检测,核酸检测结果未出来之前,集中进行留观。
4.在中高风险地区所在地级市域内其他县(市、区、旗,直辖市为所在区)的师生主动上报学校,学校将汇同属地卫生健康部门综合评估,若符合返川返校规定,须持 48小时内核酸阴性证明、“四川天府健康通”绿码、通信大数据行程卡返(川)入校,到校后第一时间再次进行核酸检测,学校并按相关规定做好师生健康管理。特别提示:若不能提供 48 小时内核酸检测阴性证明的,需在返川(校)后进行 3 天 2 次(间隔 24 小时)核酸检测,核酸检测结果未出来之前,集中进行留观。
(三)其他情形的返校(入校)要求
1.2 月 11 日以来,有本土确诊病例报告但暂未划定中高风险地区的人员,未返校的暂缓返校;若已返校的立即再次进行核酸检测,检测结果为阴性的纳入学校及社区管理至离开疫情发生地 14 天为止,学校按相关规定做好师生健康管理。
2.境外师生返校严格遵守外事部门和教育部有关规定,经批准后方可入境,入境后按疫情防控管理规定,落实“14+7+7”隔离管控及各项防控措施。待完成隔离防控后,符合返校要求的方可申请返校。
3.返校前一周有发热、干咳、乏力、咽痛、嗅(味)觉减退、腹泻等症状的师生及时向学校报告,治愈后返校。
4.凡承担学院项目建设施工人员及校企合作人员均须提供近 48 小时内的核酸检测阴性证明、“四川天府健康通”绿码、通信大数据行程卡方可入校;由各项目责任部门落实,保卫处进行核验。
学生返校时间为3月7日,需持48小时核酸检测阴性证明。全体学生于2022年2月18日(星期五)返校开学报到,2月21日(星期一)正式上课。
返校时,需提供 48小时内核酸检测阴性报告。入校时,主动配合门卫出示“健康码”、行程卡、核酸检测报告,扫“场所码”进入学校。
所有学生无特殊情况一律不得提前返校,确需返校的由学工部门履行相关报备手续后方可入校。
大一省内学生报到时间:2月24日、大二省内学生报到时间:2月25日、省外大一、大二报道时间:2月26日。1、全体教职员工开学前14天返蓉(全体学生开学前14天返回居家所在地),师生员工进行居家自我健康监测管理,并严格事项每天“文产E家”健康打卡。
2、离川师生员工返蓉后需持48小时核酸检测阴性证明方可返蓉。
3、中高风险区域师生员工暂缓返蓉(居家所在地),严格按照疫情防控要求执行并向疫情防控办报告。
4、所有师生员工返校前均应填写健康状况承诺书。
5、所有教职员工开学报到前于2月22日在学校大门开展全员核酸检测。
全体教职工和学生持48小时内核酸检测阴性结果返校。
关于学生寒假后返校说明:
第一,严格按照寒假通知中规定时间返校,
第二,全体学生进校门时必须出示健康码和48小时内核酸检测阴性证明,
第三, 有以下三种情形的学生,暂缓返校并马上向辅导员报告,辅导员向二级学院和学工部报告,学工部向学校报告:
(1)近14天有中高风险地区所在县、区(直辖市的街道)旅居史的;
(2)近14天有本土病例报告所在县、区(直辖市的街道)旅居史的;
(3)对于共同居住的人员为确诊病例、疑似病例、核酸检测阳性人员、密切接触人员的以及有通报的“同时空交集”暴露史重点人群的、红黄码的(此种情形学生在风险排除14天后可申请返校)。
全体学生于2月19日、20日返校报到,20日各学院辅导员组织学生进行收假集中点到,上报未返校学生名单至学务部。2月21日正式行课。
(一)暂缓返校的人员
报到前14天有以下情况(简称“十类情况”)的暂缓报到,待相应情况解除后经批准按要求返校。
1.中高风险地区人员(或近14天内辖区有确诊病例报告但暂未划定中高风险地区的人员);
2.有国内中高风险地区旅居史;
3.入国(境)的人员;
4.无症状感染者;
5.确诊病例;
6.疑似病例;
7.密切接触者;
8.密切接触者的密切接触者;
9.有发热、干咳等可疑症状的人员;
10.“四川天府健康通”黄码或红码人员。
(二)在中高风险地区所在地级市域内其他县(市、区、旗,直辖市为所在区)的老生
返校时间:由学校会同属地卫生健康部门综合评估后另行通知。
返校前要求
1.返校前48小时自行在当地进行核酸检测;
2.返校前24小时将核酸检测报告(电子档)发送到辅导员处备案;
3.返校前自行下载打印《学生健康承诺卡》,并按要求填写。
1.自觉做好个人防护。关注疫情动态,积极科学防控,养成良好卫生和生活习惯。尽量减少不必要的外出,不聚餐、不聚集,不前往国外和国内中高风险地区,不跨省长途旅行。假期到过省外的同学,开学前3天主动向辅导员报备。
2.认真做好健康监测。全体同学按照要求,进行日常体温测量和身体健康状况监测,做到每日健康打卡,并按要求在规定时间内在“现代中台”完成天府通健康码、行程卡和近14日健康检测表的上传。不如实填报、不配合开展卫生防疫工作或隐瞒、谎报等情形,造成严重后果的,将依法追究责任。
3.准备充足防疫物品。到校前要提前准备好口罩、纸巾、洗手液等防疫物品。
4.注意各类安全防护。返校要按照购票日期选择正规渠道购买车票,应乘坐具有运营资质的公共交通工具;要注意人身安全,保管好个人财物,如手机、钱包、身份证、学生证等。提高警惕,注意甄别消息来源,谨防网络电信等诈骗。
5.准备好48小时内核酸检测阴性证明。进入校门时向安保人员出示天府通健康码和48小时内的核酸检测阴性证明,查验合格后入校。
师生入校时需佩戴口罩、检测体温、查验二维码(扫描场所码)和48小时内核酸检测阴性证明。
在返校前,教职工及学生应提供48小时内核酸检测阴性证明及“四川天府健康通”绿码,届时所有人员凭学校批准返校名单和48小时内核酸检测阴性证明及“四川天府健康通”绿码进入学校。
所有学生开学前需持 48 小时内核酸检测阴性证明及“四川天府健康通〞绿码入校,特殊情况不能提供 48小时内核酸检测阴性证明的,需在返校后 24 小时内进行1次核酸检测。
学生返校日期:2月26日—27日报到,28日行课。
符合返校条件的学生,凭报到前48小时内核酸检测阴性证明、“四川天府健康通”绿码返校。
第一批次返校安排:各职能部门,各教学系部行政人员,全体辅导员应于 2 月 15 日返校,2 月 16 日起打卡上班。第二批次返校安排:全体专兼职教师应于 2 月 20 日返校, 2 月 21 日起打卡上班。第三批次返校安排:有川外旅居史的学生应于 2 月 25 日返校。第四批次返校安排:2020级全体同学应于 2 月 26 日返校。第五批次返校安排:2021级(含五年一贯制年级和附属技师学院高职段)全体同学应于 2 月 27 日返校,正在实习的学生暂不返校。
全体师生员工持报到前 48 小时内核酸检测阴性证明、四川天府通健康绿码、14 日内健康监测记录卡返校。无核酸检测阴性证明的师生员工暂不返校,未提供 14 日内健康监测记录卡的师生员工暂不返校,天府通健康码异常人员暂不返校。行程卡中有中高风险地区旅居史人员应自行隔离 14 日后返校。境外师生返校申请获准后方可返校。返校途中有效做好个人防护,随身携带足量防护用品,主动配合交通场站落实防控措施。
巴中职业技术学院

学生返校时,必须出示48小时内的核酸阴性检测报告(如不能提供48小时内核酸检测阴性证明的,需在返校后24小时内进行1次核酸检测)。
来自中高风险或有中高风险地区旅居史的学生,按照四川省应对新型冠状病毒肺炎疫情应急指挥部办公室最新文件精神执行。
不符合返校条件或因其他特殊情况不能按时返校的,需提前向辅导员办理请假手续。
低风险地区同学:2022年2月19日、20日报到;低风险地区行政人员:2022年2月16日;低风险地区教师、辅导员:2022年2月17日;低风险地区合作单位工作人员:2022年2月16日。中高风险地区、境外及相关旅居史教职员工、同学和合作单位工作人员暂缓返校。1、低风险地区的老师和同学,且本人或共同生活的家人均无14天内中高风险地区旅居史,凭“天府健康通”健康码绿码、绿色行程卡、48小时内核酸检测阴性证明报到;
2、开学时处于中高风险地区以及来校途中需在中高风险地区换乘的老师和同学、14天内有中高风险地区旅居史的老师和同学暂缓返校,遵从当地疫情防控政策规定配合有关工作,并及时向所在学院报告;待该地区降为低风险地区后再申请返校,凭“天府健康通”健康码绿码、绿色行程卡、48小时内核酸检测阴性证明报到。(中、高风险区以国务院联防联控机制风险地区动态调整结果为准);
3、有境外旅居史的同学,入境前及时向所在学院报告,暂缓返校;
4、本人或共同生活的家人出现发热、干咳、咽痛、流涕、腹泻、乏力、嗅(味)觉减退、肌肉酸痛等症状的,应暂缓返校,待治疗无症状后,凭“天府健康通”健康码绿码、绿色行程卡、48小时内核酸检测阴性证明报到;
5、本人或共同生活的家庭成员为确诊病例、无症状感染者、疑似病例,或被疾控部门判定为密切接触者、次密切接触者的,暂缓返校,经居住地卫生健康部门和学校防控小组评估同意后方可返校,返校后应继续做好健康监测;
6、所有学生和全体教职员工入校须提供48小时内核酸阴性检测证明 ;
7、不提倡家长陪同报到,家长或随行人员一律不得入校。8、所有合作单位工作人员由后勤处按照学院疫情防控要求做好各项工作。
※不符合返校条件或因其他特殊情况不能按时返校的同学,需提前向所在系部办理请假手续,并向学生处备案;不符合返校条件或因其他特殊情况不能按时返校的教职工,需提前向所在部门(系部)办理请假手续,并向人事处备案。
根据学校寒假及春季学期开学时间安排,所有教职工应在2月19日前返回学校驻地,19日(星期六)正式上班。除毕业实习外的学生应在2月20日(星期日)返校报到注册,21日(星期一)正式行课。严格落实四川省应对新型冠状病毒肺炎疫情应急指挥部办公室《关于优化完善来(返)川人员排查管理政策的通知》《关于做好春节后返岗返工返校人员核酸检测的紧急通知》等有关文件和隆昌市疫情防控指挥部要求,精准做好师生员工返校前健康管理。
(一)全体师生员工(含三方员工,下同)应随时关注疫情防控动态信息,做好个人行程安排和健康管理并按要求做好“日报告”“零报告”。
(二)全体师生员工应做好返校前14天本人及共同生活人员的健康监测,并做好登记(登记表后附),以备开学后上报。
(三)有以下情况的师生员工暂不进校:
1.14天内有中高风险区旅居史的人员;
2.7天内有中高风险地区所在县(市、区、旗)其他地区旅居史的人员;
3.3天内有中高风险地区所在地市其他县(市、区、旗)和有中高风险地区所在直辖市的县(区)其他乡镇(街道)旅居史且不能同时提供48小时内核酸阴性证明和入川后24小时内核酸阴性证明的的人员;4. 3天内有本土感染者但未划定中高风险地区的县(市、区、旗)旅居史且不能同时提供48小时内核酸阴性证明和入川后24小时内核酸阴性证明的人员;
5. 天府健康通非绿码的人员。
(四)在中高风险区及中高风险区所在乡镇(街道)、县(市、区)的人员,务必根据疫情防控要求提前安排好行程。
(五)返校时,所有返校师生员工应提供48小时内核酸检测阴性证明;如不能提供48小时内核酸检测阴性证明的,需在返校后24小时内进行1次核酸检测。
(六)达到新冠肺炎疫苗(含加强针)接种条件的人员,应完成新冠疫苗接种。
第一批:次2月26日,两校区省外学生(省外学生指开学14天内人在省外的);
准备“一书一码一卡一证明”。所有同学返校需如实填写《四川护理职业学院学生健康返校报到承诺书》,持有四川天府健康通绿码、绿色通信大数据行程卡和48小时内核酸检测阴性证明。
学生报到时间为2月19日-20日,2月 21日正式行课。未经学校批准,不得提前返校。1.所有学生继续严格健康打卡。所有学生必须完成连续14天健康打卡(已提前通知)。
2. 来自低风险地区,且无14天内中高风险地区旅居史的学生,凭天府健康通绿码和48小时内核酸检测阴性证明来校报到。
3. 凡14天内有中高风险地区旅居史的学生到校,须按规定完成隔离,并提供天府健康通绿码和48小时内核酸检测阴性证明,经批准后才能到校,到校后再次核酸检测。
4. 有发热、咳嗽、乏力、咽痛、腹泻等症状的学生暂不到校报到,待治疗无症状后,凭天府健康通绿码和48小时内核酸检测阴性证明到校报到。
5.所有学生须持48小时内核酸检测阴性证明返校,不能提供48小时内核酸检测阴性证明的,需在返校后24小时内进行核酸检测。返校途中须按要求做好个人防护,进入校园须佩戴口罩、检测体温、核验健康码和行程码。
1、低风险地区的同学,且本人或共同生活的家人均无14天内中高风险地区旅居史,凭“天府健康通”健康码绿码、绿色行程卡、48小时内核酸检测阴性证明报到;
2、开学时处于中高风险地区以及来校途中需在中高风险地区换乘的同学、14天内有中高风险地区旅居史的同学暂缓返校,遵从当地疫情防控政策规定配合有关工作,并及时向所在学院报告;待该地区降为低风险地区后再申请返校,凭“天府健康通”健康码绿码、绿色行程卡、48小时内核酸检测阴性证明报到。(中、高风险区以国务院联防联控机制风险地区动态调整结果为准);
3、有境外旅居史的同学,入境前及时向所在学院报告,暂缓返校;
4、本人或共同生活的家人出现发热、干咳、咽痛、流涕、腹泻、乏力、嗅(味)觉减退、肌肉酸痛等症状的,应暂缓返校,待治疗无症状后,凭“天府健康通”健康码绿码、绿色行程卡、48小时内核酸检测阴性证明报到;
5、本人或共同生活的家庭成员为确诊病例、无症状感染者、疑似病例,或被疾控部门判定为密切接触者、次密切接触者的,暂缓返校,经居住地卫生健康部门和学校防控小组评估同意后方可返校,返校后应继续做好健康监测;
6、所有学生入校须提供48小时内核酸阴性检测证明 ;报到后学校集中组织一次核酸检测(具体时间另行通知);
7、不提倡家长陪同报到,家长或随行人员一律不得入校。※不符合返校条件或因其他特殊情况不能按时返校的同学,需提前向所在二级学院办理请假手续。
有下列情况之一者,暂缓返校
1.身在或近14天内有境外旅居史的学生,暂缓返校;
2.身在或近14天有中高风险地区以及中高风险地区所在县(市、旗、区)旅居史的学生,暂缓返校;
3.正处于隔离治疗期的新冠肺炎核酸检测阳性病例(含未确诊病例、无症状感染者);
4.隔离期未满的密切接触者、次级密切接触者,有“同时空交集”暴露史重点人群;
5.健康码呈黄码、红码的学生,以及其他患传染性疾病急性期(如流感、肺结核等)的学生。
2020级已参加军训学生寒假放假时间为 2022年1月1日至 2022年2月18日。返校报到注册时间为 2022年2月19至20日。2月21日正式上课。2021 级、2020级末参加军训学生寒假放假时问为2022年1月1日至2022年2月11日。返校报到注册时间为2022年2月12至13日。2月14日至2月27日进行军训。2月28日正式上课。返校时间:2022 年 2 月 17 日,全体教职工到校上班;2月28日学生报到,3月1日开始行课。1.全校师生返校时,凭 48 小时内核酸检测阴性报告及四川天府通绿色健康码
入校。
2.目前因工作需要提前返校师生尽快到广汉医疗机构做核酸检测。
3.后勤保卫处严格⻔卫入校管理,实现双码联查(四川天府健康通绿码、48小时内核酸检测阴性报告),如缺项者、核酸检测时间有误者不得入校。
4.各二级学院(部)、部⻔做好本部⻔入校师生管理和统计工作。
5.有中高风险地区旅居史的师生请及时报告当地社区,就地集中或居家隔离期满,全面正常,持 48 小时内核酸阴性报告、健康绿码方可入校。
6.做好返程途中疫情防控教育,佩戴口罩,保持距离,出现咳嗽、发烧等类似症状请就地医疗。
7.后勤服务做好宿舍、⻝堂、医务室、发热或⻩码人员隔离室消杀灭工作,做好疫情防控物质储备工作。
天府新区通用航空职业学院
所有师生开学前需持 48 小时内核酸检测阴性证明及“四川天府健康通〞绿码入校,特殊情况不能提供 48小时内核酸检测阴性证明的,需在返校后 24 小时内进行1次核酸检测。中高风险区暂缓返校。
四川体育职业学院
携带48小时核酸检测,四川省外返回的学生返校后要做第二次核酸检测。坚持“错区域、错层次、错时、错峰”“属地统筹”等原则,严格按照学校《关于做好2022年元旦、春节和寒假期间疫情防控工作的通知》规定的开学要求,分批、分次返校。所有师生员工开学时需持48小时内核酸检测阴性证明及“四川天府健康通”绿码入校,如不能提供48小时内核酸检测阴性证明的,需在返校后24小时内进行1次核酸检测。一、健康条件
所有师生员工来校报到时,须满足以下健康条件:
1.返校前14天健康监测正常,无发热(体温高于37.3度)、胸闷、干咳、腹泻等症状;如出现以上症状的,须经当地医院就诊确认排除新冠肺炎,并凭医院诊断证明报到。
2.返校前14天均有校园卡包的健康信息打卡记录。
3.返校前14天内无中高风险地区所在县(市、区)旅居史(中高风险地区列表详见微信“国务院”客户端)。
4.返校前35天内无国(境)外旅居史,近14天未接触过近35天内国(境)外返回人员。
5.返校前14天内被确诊为新冠肺炎或疑似病例的;返校前14天内与疑似、确诊病例有密切接触的;本人或家庭成员有中高风险地区以及所在县(区、市)旅居史,且被认定为疑似、确诊病例,或与疑似、确诊病例有密切接触的;有头痛发热、咳嗽乏力、嗅(味)觉减退和腹泻等异常症状的;有其他特殊情况需暂缓报到的师生员工,暂缓返校。
二、 学生报到前的要求
学生返校报到前的相关要求:
1. 上报健康信息。从2月1日开始,学生每日通过南充文化旅游职业学院“校园卡—疫情防控—健康打卡”平台如实填报本人健康信息。
2. 填写返校申请。全体学生连续14天健康打卡后,按照返川行程、返校行程、交通工具提前做好返程规划,按行程规划在“校园卡—疫情防控—返校申请”中填写《南充文化旅游职业学院学生返校报到申请表》(返校申请中需根据行程规划如实填写好出发地、目的地、出发时间、到达时间、交通工具等相关信息)。
3. 准备“一码一书两表一报告”。省内学生准备好天府健康通绿码(彩色纸质版)/省外学生准备好属地健康通绿码或国务院客户端小程序通信大数据行程卡(彩色纸质版)、学生返校报到申请表(纸质版)、返校报到承诺书(纸质版)、48小时内核酸检测阴性报告(纸质版)、疫苗接种信息表(纸质版)。所需材料均准备齐全且信息完备,符合学院要求,方可返校。
三、 核酸检测
返校教职工应提供48小时内核酸检测阴性证明;如不能提供48小时内核酸检测阴性证明的,需在返校后24小时内进行一次核酸检测。
四、 其他要求
1.不符合返校条件和暂缓返校的师生员工,请主动向所在系部、部门报告具体情况,并于2月17日前办好相关暂缓返校的报批、请假手续,具体返校时间根据个人实际另行通知。
2.根据疫情变化,如上级部门、属地疾控部门有新的要求,学校将及时公布,请全体师生员工关注。
(以上内容仅供参考,开学时间以各高校最新通知为准。)