全省年度十佳公布,内江榜上有名!
时间:2024-04-10 09:27:20 来源:内江市教育局官微近日,中共四川省委教育工委办公室、四川省教育厅办公室公布了四川省“2023年度十佳教育新闻”“2023年度十佳教育新媒体案例”评选结果,我市选送作品《心健康 新未来!一起来读内江市高考学生三行心语告白》获评年度十佳教育新媒体案例。
《心健康 新未来!一起来读内江市高考学生三行心语告白》系内江市“心健康 新未来”学生心理健康系列活动作品之一,通过网络留言的方式,收集高考学子对父母、教师、朋友和自己的三行心语告白,鼓励学子们用心去生活,感恩所遇所经,悦纳不完美的自己,挥别昨日,拥抱未来。2023年6月28日至30日在市教育体育局官微、i内江、大内江等平台发布,累计浏览量达52.91万次。
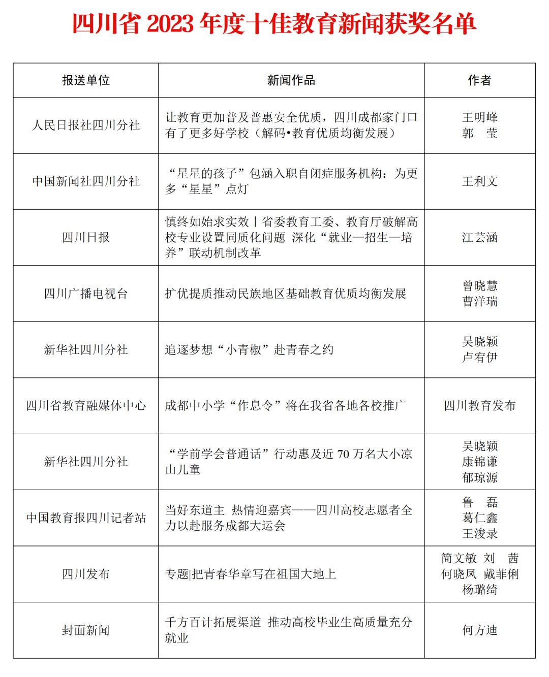
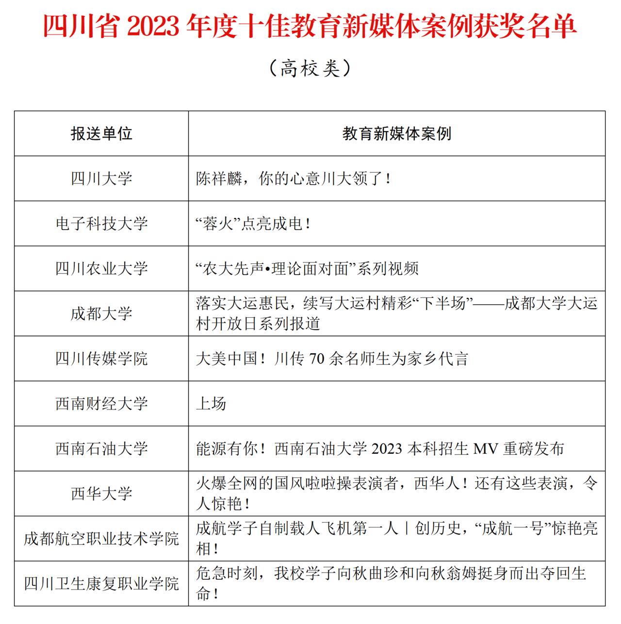
一起来看获奖名单吧
↓↓↓



| 编辑: | 杨珩 |
| 校对: | 刘桂莲 |
| 责编: | 郭扬 |
| 审核: | 彭川 |
下一篇:报名啦!内江这个单位正在公开选调
评论
新闻推荐

