家长必看!资中城区初一新生这样报名入学
时间:2023-06-21 09:38:08 来源:弘资中江粉儿从“弘资中”获悉,2023年资中城区初一新生招生公告发布,详情如下:
资中县教育和体育局
关于2023年城区初中一年级新生招生
公 告
为深入贯彻《中华人民共和国义务教育法》,全面落实义务教育免试入学规定,根据《资中县2023年义务教育阶段招生入学工作实施方案》要求,结合我县城区教育资源的实际情况,现就资中县2023年城区初中一年级新生报名入学相关事宜公告如下。
一、招生原则
划片招生、就近入学、户籍优先、统筹安排。
二、招生对象
资中县户籍小学毕业生、需在本县就学的县外符合条件的随迁子女及其他符合入学政策的小学毕业生。
资中一中:招收划片区域内的优抚生和户籍生;法定监护人在招生区域内有房产或居住证且属招生区域内学校的小学毕业生;法定监护人在城区有房产或居住证且具有水南镇(不含原板栗桠镇,下同)学籍的小学毕业生。
资中二中:招收水南镇的优抚生和户籍生;有重龙镇城区户籍且其法定监护人在水南镇城区内有房产的小学毕业生;法定监护人在水南镇城区内有房产的城区小学毕业生(此类学生报名人数超剩余学位数,实行电脑随机录取)。
资中三中:招收划片区域内的户籍生、优抚生和购房生;符合条件的务工经商人员随迁子女。
三、报名方式及材料
所有初一新生均需通过“全省招生系统”进行网上报名,凡未通过该系统的招生均属无效招生,资中县教育和体育局将不予注册学籍。
(一)报名方式
家长下载“川教通”APP或关注“川教通”公众号,选择对应学段的升招报名入口→填写学生信息→绑定家长手机号码→完善学生信息→去报名(具体操作详情请认真阅读《资中县2023年全省招生系统家长端操作手册》,资中县教育和体育局微信公众号及弘资中等媒体已另文发布)。
(二)报名所需材料
1.户籍生:提供适龄儿童少年与法定监护人同一户籍的户口簿(户口簿首页+父母页+适龄儿童少年页)、房户不一致的需提供房产证。
2.优抚生:提供适龄儿童少年与法定监护人同一户籍的户口簿(户口簿首页+父母页+适龄儿童少年页)、法定监护人实名房产证(居住证或社区出具的居住证明)、相关优待文件规定的证书、证件、证明等原件。
3.购房生:提供适龄儿童少年与法定监护人同一户籍的户口簿(户口簿首页+父母页+适龄儿童少年页)、法定监护人房产证等住所证明材料原件(按揭的提供银行盖鲜章的房屋产权证复印件或不动产登记信息表;未取得房屋产权证的提供商品房预售备案通知书或购房合同)。
4.随迁生:提供适龄儿童少年与法定监护人同一户籍的户口簿原件(户口簿首页+父母页+适龄儿童少年页)、法定监护人或适龄儿童少年居住证原件、法定监护人在本县经商的营业执照原件或与用人单位依法签订的劳动就业合同、法定监护人在本县连续依法缴纳社会保险费满6个月以上的证明。
以上四类适龄儿童少年户主或法定监护人不是父母的,需提供出生证等证明材料原件。城区户籍生认定户籍迁入的截止时间为当年4月30日(含4月30日)。条件中的房产指适龄儿童少年本人或法定监护人自有的房产,房产用途(性质)须为住房。社区或单位建设的小产权房需提供社区或单位出具的产权证明。
(三)现场审核资料清单
以上四类适龄儿童网报信息所需材料的原件和复印件1份。
(四)申请学位流程
1.网上申请:7月5日上午9:00—7月14日下午17:30,符合城区初一入学条件的适龄儿童少年,由法定监护人登录“全省招生系统”进行学位申请。县教育和体育局组织人员对城区初一报名学生进行网上初审。初审未通过的,法定监护人务必在7月14日下午17:30前重新申请学位。报名系统关闭后,家长将不能再次提交申请。
特别提示:户籍验证需要完整填写适龄儿童少年所在户口本首页的户籍地址,如果有验证不通过的可以尝试登录“天府通办”手机APP申请电子户口本查询户籍地址或及时更换老旧户口本后进行填报。
2.现场审核:7月21日前,需现场复审的适龄儿童少年监护人按照学校通知的时间持报名所需材料到学校现场审核;需现场复审的优抚生法定监护人于7月16日持报名所需材料到县教育和体育局学校教育股现场审核。
3.录取及学位确认:7月26日前,资中县教育和体育局和学校对已复审通过学生进行录取和统筹调配。7月30日前,各招生学校公布录取结果,通知被录取学生报到及入学事宜。
4.报到:8月31日前,初一年级新生家长通过线上或线下扫码报到。
四、录取办法
县教育和体育局和各城区招生学校按照划片招生、就近入学、户籍优先、统筹安排的原则,首先录取户籍生和优抚生入学,再根据学校剩余学位数,采取随机摇号或统筹解决购房生和随迁生入学。同等情况遇学位不足时,以适龄儿童少年户籍迁入时间、房产登记时间先后等为依据,依次录取,额满为止。
五、其他类录取说明
1.各镇中心学校划片区域内小学毕业生,符合相应条件到城区学校申请学位,需上传户籍划片招生学校校长签字并加盖学校公章的学籍信息卡。
2.城区多子女家庭的弟弟妹妹按照家长意愿可申请录取到现就读于城区七、八年级的哥哥姐姐同校就读,家长在优抚生批次申请学位,申请学位时需上传适龄儿童少年与法定监护人同一户籍的户口簿(户口簿首页+父母页+适龄儿童少年及哥哥姐姐页)、哥哥姐姐在读学校的学籍信息卡(需盖学校公章)、适龄儿童少年本人及哥哥姐姐的出生证明。
六、重要说明
(一)“全省招生系统”已与公安、房产等数据信息关联,申请人网上录入的信息必须与户口簿、房产证明材料原件一致,提交的材料和填报的信息必须真实有效,否则系统将不予审核通过。对监护人持虚假材料骗取学位的,一经查实,将影响后期安排入学,并由家长承担造成的一切后果。
(二)法定监护人所留电话将用于审核询问和录取时学校通知,请确保号码准确无误并保持电话畅通,因电话无法接通导致的后果由法定监护人自负。
(三)学生录取与取得符合入学政策的相关证件及时间有关,与网上报名登记时间先后无关。请法定监护人避开高峰时段申报,操作将更加顺畅。
(四)每名适龄儿童少年只能选择一个批次申请一所符合条件的学校,不得兼报,否则将影响录取结果。未按时进行网上申请的适龄儿童少年法定监护人,于8月24日-25日按招生要求到县教育和体育局教育股进行线下审核登记,原则上统筹调配到有空余学位的学校。
七、城区各初中学校招生咨询电话

资中县教育和体育局
2023年6月20日
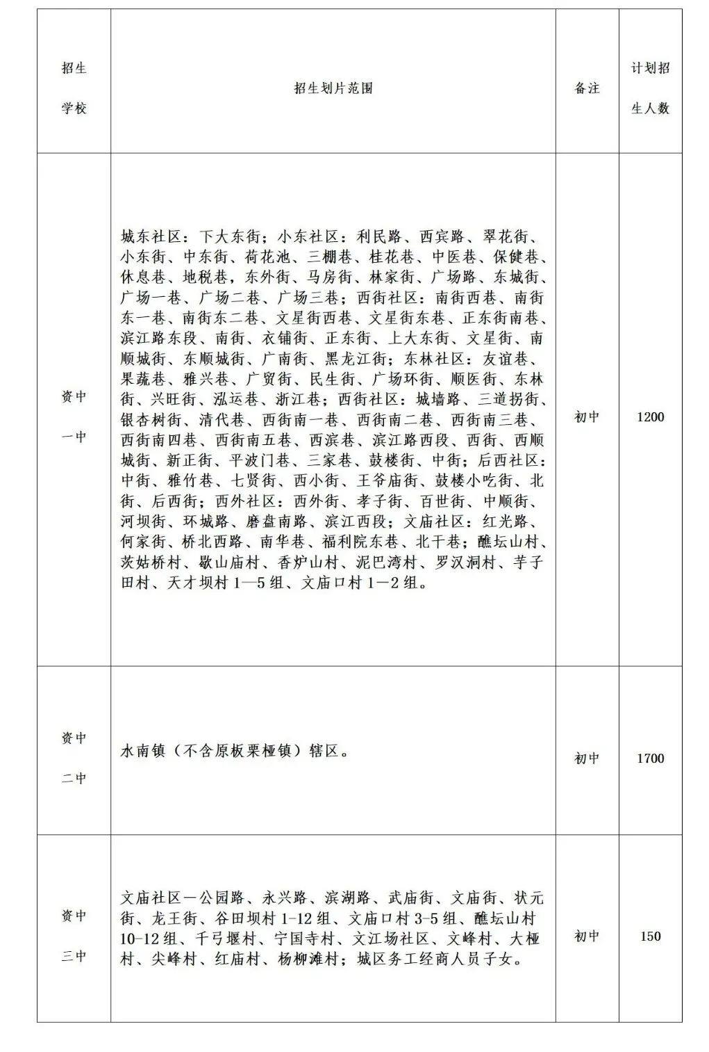
资中县2023年城区初中划片招生区域范围及计划

| 编辑: | 钟欣航 |
| 校对: | 刘桂莲 |
| 责编: | 郭扬 |
| 审核: | 彭川 |

