五险两金!建设“向家坝”,这个企业招人啦
时间:2023-06-02 11:43:33 来源:内江市人才交流中心因四川省向家坝灌区建设开发有限责任公司工程建设及发展需要,该公司拟面向社会公开招聘人才,招聘详情如下。
四川省向家坝灌区建设开发有限责任公司
2023年度公开招聘引进人才
四川省向家坝灌区建设开发有限责任公司(以下简称公司)于2013年9月在宜宾注册成立,由宜宾、自贡、内江和泸州四市共同出资,现注册资本金为53.75亿元。
根据《四川省水利发展集团有限公司子公司人才引进管理办法(试行)》和《四川省向家坝灌区建设开发有限责任公司员工招聘录用管理办法》规定,结合公司工程建设及发展需要,拟面向社会公开招聘人才。现将有关事项公告如下:
一、基本原则
公司秉承“党管人才、严格把关,五湖四海、任人唯贤,德才兼备、以德为先,程序规范、公平公正,严格条件、择优录用,清正廉洁、公开透明”的基本原则,以全面考核、择优录用,从品德、学识、能力、经验、符合岗位要求等角度进行考量,公开招聘一批优秀人才。
二、招聘范围
此次招聘面向所有符合本公告及相关岗位条件要求的社会在职、非在职人员,且须在报名前取得并实际持有符合岗位条件要求的毕业证、学位证及职称资格证书。
三、应聘者应同时具备的条件
①拥护中国共产党领导,坚决执行党的路线、方针、政策;
②遵守国家法律法规,具有良好的思想品德、诚实守信;
③具有正常履行职责的身体条件和心理素质,能够承受履行岗位职责所需要的劳动强度和工作压力;
④具备岗位要求的工作能力。
四、招聘岗位、名额、条件及工作地点
(一)招聘岗位、名额及具体条件
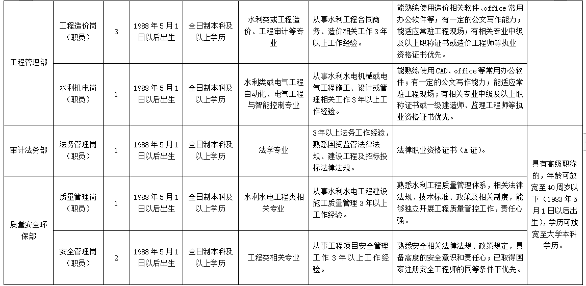
本次公开招聘引进人才20名,岗位和具体条件见《招聘岗位和条件要求一览表》。



(二)工作地点
宜宾、自贡、内江、泸州(向家坝灌区工程建设范围内)
五、公开招聘程序
(一)报名
1.报名时间:自公告发布之日起至2023年6月10日18时止。
2.报名方式:网络报名(每人限报一个岗位)
应聘者请自行下载并填写《应聘人员报名表》,将报名材料(扫描件)投递至公司招聘邮箱:xjbgqhr@163.com,邮件主题命名格式为:应聘岗位+姓名+手机号码。
报名材料包括:
①
附件2.应聘人员报名表docx..docx(本人签字后的扫描件);
②毕业证、学位证及通过学信网、学位网查询的学历学位认证报告;
③有效居民身份证(正反面扫描件);
④相关资格证书(职称、职业资格、专业成果及重要奖励等)
⑤工作经历证明材料(劳动合同、工作证明、离职证明等)。
(二)资格审查
1.资格初审。由四川省向家坝灌区建设开发有限责任公司根据报名人员提交的报名资料,结合岗位要求进行资格初审,主要审查报名人员提交的报名信息是否符合岗位条件。
2.报名人员对提交材料的真实性负责。资格审查贯穿招聘全过程,任何环节发现报名人员资格不符合条件的,取消报名资格,所造成的一切损失由报名人员自行承担。
(三)面试
1.根据资格审查结果,按岗位招聘人数和面试人数不低于1:3比例确定面试人选(若个别岗位比例达不到1:3,经公司研究后可放宽比例到1:2)。结合岗位要求,采取半结构化方式进行面试,主要测试应聘者的专业素养、信息获取能力、计划组织能力、应变能力、语言表达能力和综合分析能力等。
2.面试满分为100分,面试最低合格线为70分。低于最低合格线的人员自动淘汰。
3.面试时间及地点:另行电话通知。
面试结果将在公司官网(http://www.scwater.cc)公布。
六、薪酬待遇及社会保险
(一)薪酬待遇。
按公司《员工薪酬管理制度》有关规定执行。
(二)社会保险。
一经聘用,公司按规定缴纳五险两金。
咨询电话:0831-5958713
监督电话:0831-5958712
| 编辑: | 陶丽萍 |
| 校对: | 毛佳莉 |
| 责编: | 郭扬 |
| 审核: | 彭川 |

