开始报名啦!内江这些单位招聘工作人员
时间:2023-05-22 09:25:54 来源:内江人事考试网近日,内江多家单位发布招聘工作人员的公告,详情如下。
内江市市中区精神病医院
内江市市中区城东社区服务中心
招聘编外专业技术人员
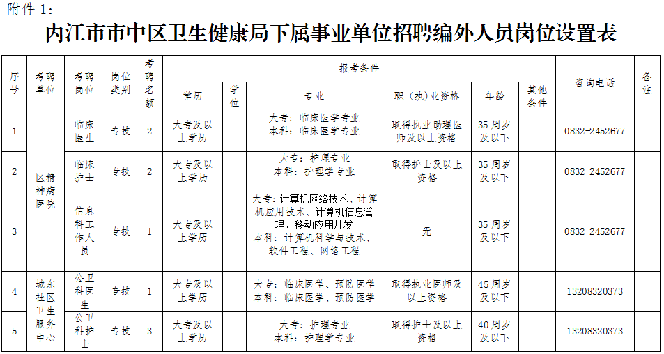
内江市市中区卫生健康局下属事业单位区精神病医院、城东社区卫生服务中心,现因工作需要,面向社会公开招聘编外人员共9名。
一、招聘岗位及名额
内江市市中区精神病医院:护理人员2名;信息科人员1名;临床医生2名。
内江市市中区城东社区卫生服务中心:公卫科护士3名;公卫科医师1名。
(编外人员:即非公务员编制、非事业编制)

二、招聘基本条件和岗位条件
(一)基本条件
1.拥护党和国家的各项路线方针政策,遵纪守法;
2.具有良好的思想品质、职业道德和踏实勤恳的工作态度;
3.事业心、责任心强,遵纪守法,乐于奉献,无违纪违法行为;
4.符合岗位所需的学历要求,具有正常履行应聘岗位工作职责的身体条件;
5.具有岗位所需专业基础知识,具备应聘岗位要求的工作能力。
(二)岗位条件
详见《内江市市中区卫生健康局下属事业单位招聘编外人员岗位设置表》
(三)有下列情形之一的不得报名应聘
1.曾因犯罪受过刑事处罚的人员;
2.尚未解除党纪、政纪处分或正在接受纪律审查的人员;
3.涉嫌违法犯罪正在接受司法调查尚未做出结论的人员;
4.其他不符合招聘有关要求的人员。
三、报名及资格审查
本次招聘报名采取现场报名方式进行。
(一)现场报名
报名须提供如下材料:
(1)有效身份证;
(2)毕业证、公告要求的专业技术证书(以上证件要求同时提供原件和复印件1份,审核原件通过后收复印件);
(3)近期1寸免冠同底彩色照片2张;
报名时间:2023年5月19日至5月26日。
区精神病医院报名地点:内江市市中区精神病医院新大楼办公室(内江市市中区白马镇黄石井路2号)
联系人:程忠丽
联系电话:0832-2452677
城东社区卫生服务中心报名地点:内江市市中区城东社区卫生服务中心(内江市市中区中央路64号市中区人民医院门诊部6楼)
联系人: 吴佳惠
联系电话:13208320373。
(二)资格审查
由招聘单位负责审查应聘者条件与职位条件是否相符。资格审查工作贯穿招聘全过程,在任何阶段发现应聘人员不符合职位要求情形的,均可取消其应聘资格。
四、考核
考核方式为面试,主要考核应聘者的专业技术能力和协调能力、语言表达和沟通能力,性格特征与岗位需求匹配度等。
考核时间、地点:另行通知。
监督电话:0832-5318922。
四川东同建设集团有限公司
面向社会公开招聘工作人员
四川东同建设集团有限公司肩负着内江市东兴区国有资本、国有经营性资产的经营管理及保值增值,公益性项目、城市基础设施建设及其他代建项目的投资、建设、管理,政府公共资源及特许经营权的市场化运作并参与现代产业项目建设等重任。因公司经营业务发展需要,现面向社会公开招聘工作人员3名。
一、招聘范围
1、具有中华人民共和国国籍,拥护中国共产党、爱岗敬业、遵纪守法,无不良信用记录和犯罪记录的公民。
2、面向全社会公开招聘符合岗位条件的社会在职或非在职人员。
注:以下人员不属于招聘范围
(1)曾因犯罪受过刑事处罚、被开除公职的、受过党纪政纪处分的;
(2)在人事考试中违纪被考聘主管机关取消录取聘用资格的;
(3)有违法违纪正在接受审查的;
(4)尚处在党纪、政纪处分期间的;
(5)法律法规规定不得聘用的。
二、招聘岗位及名额
招聘岗位及名额:3名。

三、报名及资格审查
1、报名时间:2023年5月22日至6月5日下午18:00止。
2、报名方式:采取网络报名方式。
(1)网络报名。符合条件的应聘人员请将报名资料发至邮箱13620210@qq.com,邮件标题请填写“姓名+应聘岗位”
联系人:陈女士 报名咨询电话:0832-6121299
(2)须提交的报名资料及要求如下:
① 填写并提交《四川东同建设集团有限公司招聘报名表》(报名表上附近期免冠寸照)。
② 相关证书扫描件,包括:本人有效身份证、学历(学信网查询单)、学位证书原件或复印件、其他职称或资格证书原件或复印件、中共党员相关证明。
3、资格审查。按照选聘条件、资格和要求等,公司对报名人员进行资格审查及初选,资格审查通过人员进行下一环节。岗位初选合格人数与拟招聘人数之比不得低于3:1,达不到开考比例的,取消该招聘岗位。资格审查将贯穿整个招聘流程,招聘过程各环节直至正式聘用,若发现有弄虚作假的,经核实后公司有权取消应聘者参加考试或聘用的资格,若签订了劳动合同的应解除劳动合同。
四、考试
(一)根据报名人数情况,完成简历筛选后,决定考试方式(笔试+面试或面试)。
(二)笔试
笔试分值为100分,考试内容不指定用书、不指定内容。
(三)面试
1.按照岗位招聘计划人数与该岗位面试对象1:3的比例确定进入面试的人员(如报考者自己填错联系电话号码、联系电话无通信讯号、欠费停机等无法取得联系的,后果由报考人员自负)。因放弃或取消面试资格出现的空缺,从报考同一职位的人员中按成绩从高分到低分的顺序依次递补。面试人员凭本人二代居民身份证按时参加面试,逾期不参加面试的,视为自动放弃应聘资格。
2.面试方式为结构化面试,主要测试考生的专业知识水平、运用知识解决实际问题的能力、组织协调能力、口头表达能力、综合素质等,面试总分为100分。
3.面试时间和地点:面试具体时间、地点另行通知。
咨询电话:0832-6121299
(工作日咨询时段:8:30 -12:00,14:30-18:00)
| 编辑: | 陶丽萍 |
| 校对: | 刘桂莲 |
| 责编: | 郭扬 |
| 审核: | 彭川 |

