减免挂号费!全省33家公立医院启动惠民利民行动,内江的有...
时间:2023-04-15 11:05:42 来源:健康四川 四川观察江粉儿从“健康四川”“四川观察”了解到,四川省肿瘤医院(省癌防中心)联动全省33家医疗机构率先于4月15日减免肿瘤科挂号费,详情如下:
4月15日-21日是全国第29届肿瘤防治宣传周,系列宣传活动陆续拉开帷幕。四川省卫生健康委员会倡议全省各地有条件的综合医院和肿瘤专科医院开展惠民利民系列活动。

四川省肿瘤医院(省癌防中心)联动全省33家医疗机构率先于4月15日减免肿瘤科挂号费,推动肿瘤诊疗服务惠及更多群众(33家单位名单附后)。
同时,四川省肿瘤医院13个科室、34位肿瘤防治专家将坐诊互联网医院,面向全省群众接受线上问诊,挂号费减免,让您足不出户就可参加防癌抗癌活动!
1、减免挂号
多地联动为癌症患者保驾护航
4月15日,四川省肿瘤医院联动全省33家医疗机构减免肿瘤科挂号费,鼓励患者积极寻医问诊,推动肿瘤诊疗服务更加利民惠民。
1 四川省肿瘤医院
2 成都市第七人民医院
3 绵阳市中心医院
4 自贡市第一人民医院
5 自贡市第四人民医院
6 自贡市第三人民医院
7 自贡市大安区人民医院
8 自贡市富顺县人民医院
9 自贡市荣县人民医院
10 泸州市人民医院
11 广元市中心医院
12 遂宁市中心医院
13 内江市第二人民医院
14 南充市中心医院
15 南充市高坪区人民医院
16 南部县人民医院
17 南部县中医医院
18 阆中市人民医院
19 西充县人民医院
20 蓬安县人民医院
21 营山县人民医院
22 宜宾市第二人民医院
23 广安市人民医院
24 达州市中心医院
25 巴中市中心医院
26 雅安市人民医院
27 眉山市人民医院
28 资阳市人民医院
29 资阳市中医医院
30 资阳市雁江区人民医院
31 资阳市安岳县中医医院
32 资阳市安岳县第三人民医院
33 凉山彝族自治州第一人民医院
2、线上义诊
足不出户防癌抗癌
面对癌症有诸多疑问?别担心!4月15日,四川省肿瘤医院13个科室34位肿瘤防治专家坐诊互联网医院,面向全省群众接受线上问诊,挂号费减免!
4月15日
四川省肿瘤医院互联网医院义诊专家


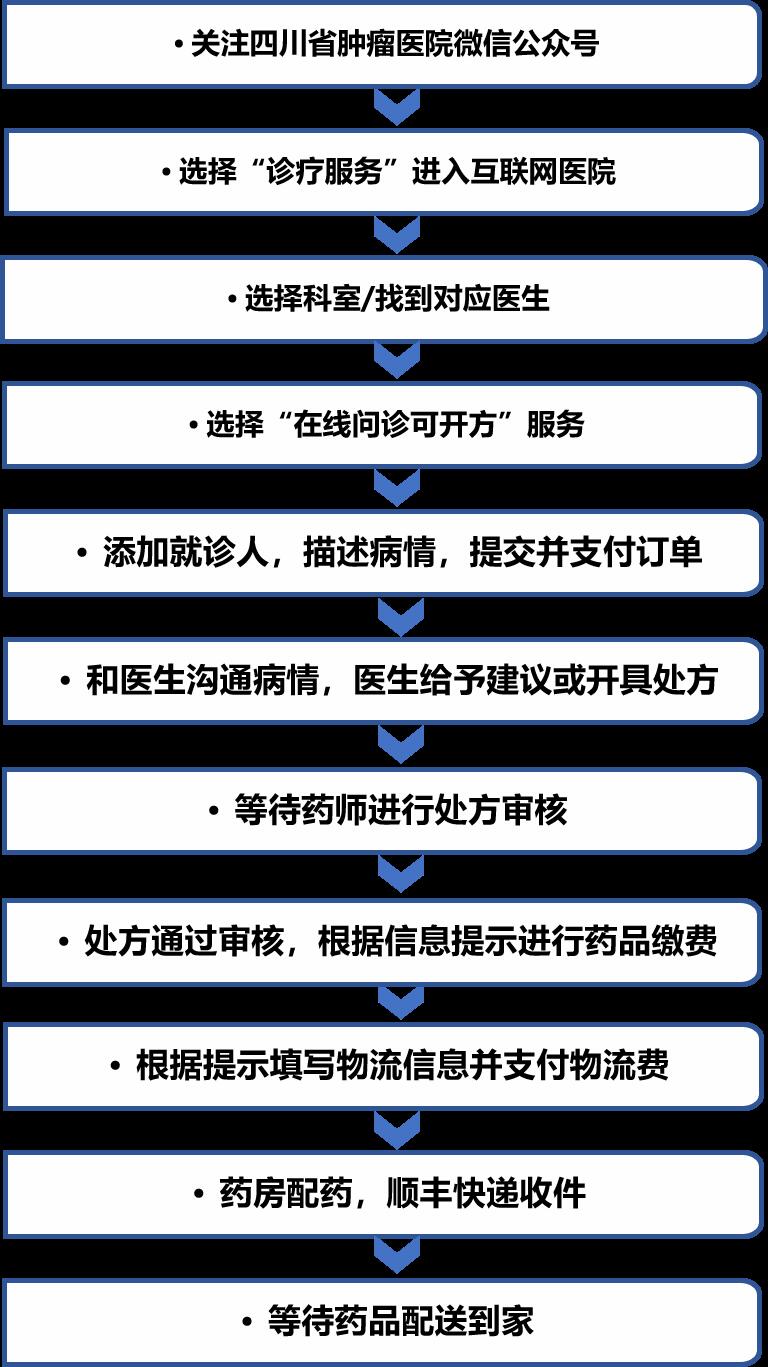
互联网医院就诊流程

| 编辑: | 唐晓萃 |
| 校对: | 刘桂莲 |
| 责编: | 毛佳莉 |
| 审核: | 彭川 |

