担心买不到药?内江这里的退烧药、止咳药有货了!
时间:2022-12-24 08:50:57 来源:我是隆昌好消息!
隆昌市民不用去抢药囤药啦

针对近期抗原试剂、退烧药、止咳药
紧缺、买不到的问题
江粉儿从隆昌市疫情防控指挥部等
相关部门了解到
近日,隆昌市政府已组织多家药企
从外地购进一大批
退烧、止咳等药物
和抗原检测试剂、N95口罩
并从12月23日起
在京华壹零贰药房等正规药店对外销售
有需要的市民可自行前往购买
并且随时都可以购买

而大家关心的
多少钱、如何购买等问题
江粉儿也都打听清楚了
走,快跟着江粉儿一起去看一看

01
隆昌新冠抗原检测试剂已到货

12月23日上午
隆昌最新抗原检测试剂盒已到货
市民朋友可在
京华壹零贰药房城区各店
进行按需购买

据相关部门负责人介绍
“此次投放药店的抗原试剂
供应比较充足
大家可以放心购买
接下来
隆昌还将继续组织
各大医药公司和药店
加大抗原试剂的采购力度
尽最大努力保障
广大市民的防护需求”

隆昌哪些药房可以购买抗原试剂?
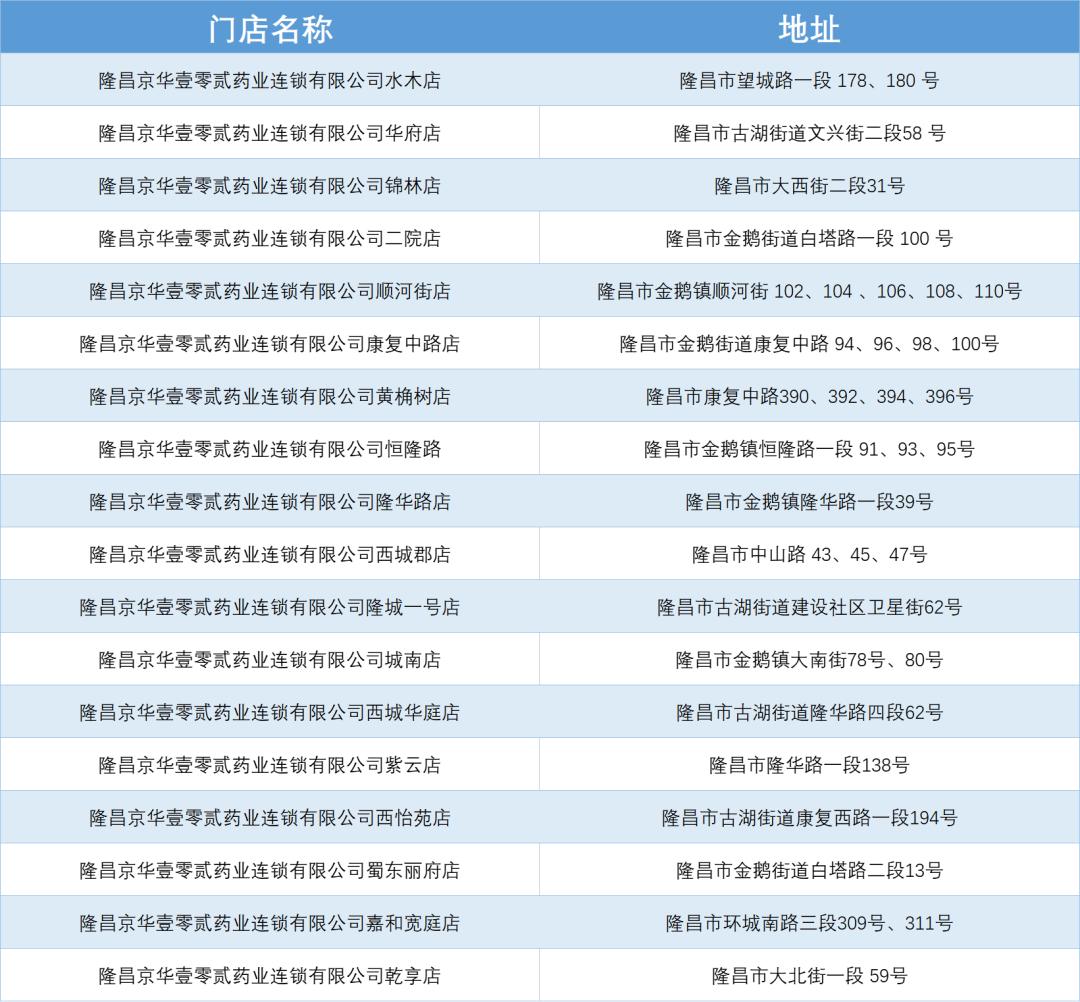
此次新到的抗原试剂,在隆昌京华壹零贰药房城区各店均可购买,购买地址如下:

多少钱?
抗原试剂8元/份。
是否可以刷医保卡?
目前京华壹零贰药房城区各店均支持刷医保卡支付,也可现金或扫码支付购买抗原试剂。
02
各种类型的感冒药、N95口罩均备货充足
那么其他的感冒类、止咳退烧药
储备情况如何呢?
在走访了一心堂、汉康、福康等药房后
据了解
此前断货的止咳、发烧药
以及儿童感冒药
均储备充足
大家可以到隆昌各大药房自行购买


但药品是特殊商品
有保质期
保管不当还会变质
所以大家一定要按需购买
切勿盲目跟风囤药

03
正规药店购买,以防假药

温馨提醒:
大家在购买抗原检测试剂盒产品
N95口罩和退烧、止咳等药时
请到正规药店购买
以防买到假药
| 编辑: | 唐晓萃 |
| 校对: | 毛佳莉 |
| 责编: | 郭扬 |
| 审核: | 程云 |
下一篇:邹自景调研推进农村面貌改善工作
评论
新闻推荐

