客户端
举报
跟帖评论自律承诺
首页
强档
看电视
听广播
热点
微视
生活
县区
专题
理论
首页
››
内江本地
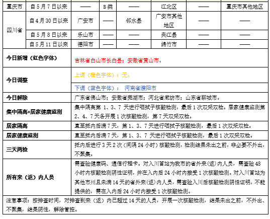
内江市疫情防控重点地区提示表(2022年5月14日)
时间:2022-05-15 08:12:45 来源:内江疾控
内江市疫情防控重点地区提示表
(2022年5月14日)
编辑:
毕凯旋
责编:
刘桂莲
审核:
郭扬
上一篇:
郑莉调研威远页岩气综合利用化工园区推进、川威低碳发展情况
下一篇:
市外来(返)内人员主动报备测核酸 !内江发布重要提示
扫描二维码,下载大内江APP
评论
新闻推荐
省人大常委会副主任、党组成员刘坪深入内江开展执法检查
市委常委会召开会议
伊犁哈萨克自治州人民政府与内江市人民政府签署战略合作框架协议
范长江流动大讲堂“长江自有后来人”专题巡讲走进东兴区
四川富乐德三期项目开工仪式举行 李丹出席并宣布开工 贺贤汉致辞
奋斗吧,内江青年!这封信请查收
内江经开区:小区电梯未定期检验,罚款3万元!
保护知识产权,习近平强调了这几个要点
习近平为网络强国“强心固体”
关于公布2020年全市已建水库水电站 安全管理和安全度汛责任人名单的通告
热门栏目
甜美内江 劳模工匠|李玉梅:履职归来践初心 匠心筑梦启新程
内江3件作品获奖!2025年全省社会主义核心价值观主题微视频(微电影)作品征集获奖名单揭晓
三月甜城传薪火 志愿青春耀高新——内江高新区开展“学雷锋做志愿,青春奋进十五五”文明实践活动
新闻发布|威远:工业为先,夯实县域经济核心支撑
这所医院9人入选全省老中医药专家学术经验继承工作指导老师及继承人名单
中国互联网不良信息举报中心
涉企虚假不实信息举报
涉未成年人网络生态乱象举报
四川省互联网举报中心
涉自媒体乱象举报专区
涉生活服务类信息内容举报专区
网上虚假宣传制售“特供酒”举报
涉病态、低俗话题侵扰热搜榜单举报
涉企侵权举报专区
网络侵权举报
川预审P4FD-R04F-062D-80J0号 | 网络视听许可证2306165号 | 新闻信息服务许可证51120210005号 | 川新备 06-090011 |
蜀ICP备08002296号
|
川公网安备 51100202000151号
@ 2005 - 2022 www.scnj.tv
关于我们
用户协议
隐私政策
跟帖评论自律管理承诺书
涉本网站违法和不良信息举报:
链接
| 电话 0832-2119960 | 邮箱 sc-njtv@qq.com