分类管理!内江发布疫情防控第34号通告
时间:2022-04-07 20:38:35 来源:内江市应对新型冠状病毒感染肺炎疫情应急指挥部内江市应对新型冠状病毒
感染肺炎疫情应急指挥部
关于对新冠肺炎疫情防控重点人员
实施分类管理的通告
(第34号)
近期,国内疫情呈现流行范围广、规模性疫情与散发疫情交织、外溢病例及续发疫情多发等特点,为巩固我市来之不易的防控成果,切实做好新冠肺炎疫情防控重点人员分类管理,现将有关事宜通告如下:
一、主动报备。市外来(返)内人员,抵达内江后2小时内,须通过“甜城个人主动报备系统”进行线上报备(报备链接http://www.tcyqbb.cn/,或在微信小程序搜索“甜城个人主动报备系统”,或扫描二维码),或向所在村(社区)、单位和入住酒店报备,或拨打0832-12345进行报备咨询,积极配合所在村(社区)做好疫情防控措施。
二、严格查验。各级各类宾馆、酒店、旅馆、民宿、商住楼、农家乐、酒吧、商场、餐饮、棋牌室、影院、KTV、网吧、医院、学校等人员密集或空间密闭场所,要查验健康码、通信行程卡、扫场所码。提供住宿的场所对有省内涉疫地区和省外旅居史的人员,需查验48小时核酸阴性证明。
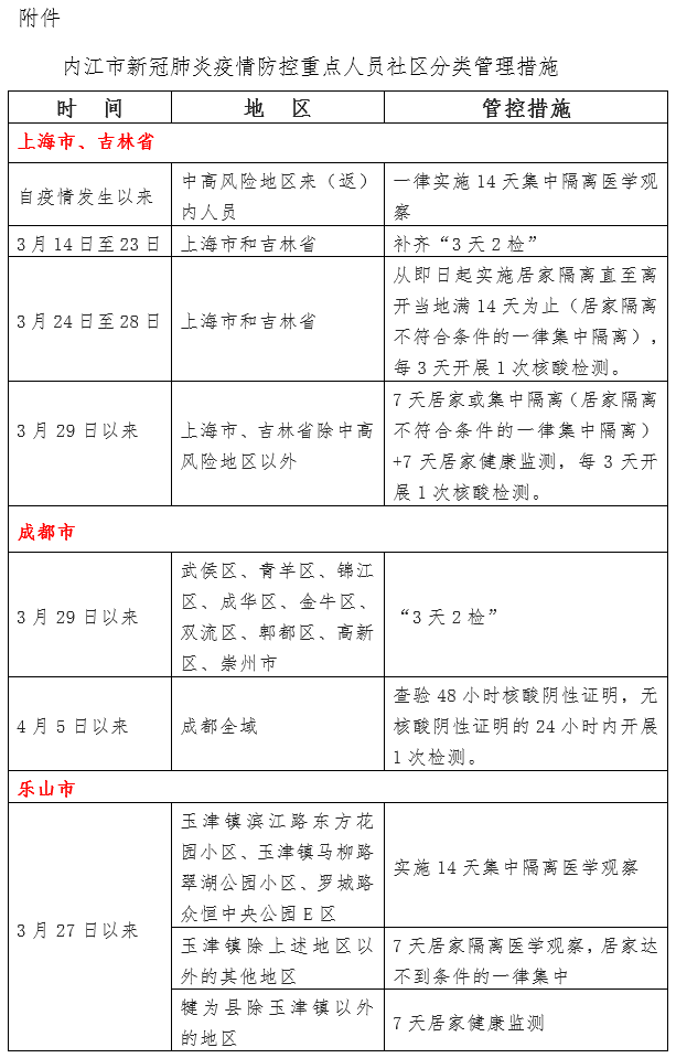
三、分类管控。市外返回人员应密切关注健康码和全国、全省疫情动态,若属于红黄码人员、行程卡带星人员、中高风险地区返回人员和省内涉疫地区返回人员,严格分类实施管控(详见附件),省外的返内人员务必主动做好14天的自我健康监测,7天内不聚餐、不聚集,出现不适,及时就医。
不主动申报、不配合查码、刻意隐瞒信息或拒绝落实疫情防控措施,造成疫情传播或有传播严重危险的,根据《中华人民共和国传染病防治法》《中华人民共和国刑法》等有关规定,将依法追究当事人法律责任。
附件:内江市新冠肺炎疫情防控重点人员社区分类管理措施



内江市应对新型冠状病毒感染
肺炎疫情应急指挥部
2022年4月7日
| 编辑: | 向素玉 |
| 责编: | 毛佳莉 |
| 审核: | 郭扬 |
下一篇:黄码人员返内不居家隔离?拘留!
评论
新闻推荐

