3月全国本土感染者超10万例!内江发布健康提示
时间:2022-04-02 10:03:27 来源:内江疾控警惕!3月全国本土感染者超10万例
90%来自吉林省和上海市
内江疾控4月1日发布健康提示:
外出归来立即报备,24小时内核酸检测

新增排查31地
新疆乌鲁木齐市水磨沟区,江西省上饶市鄱阳县 ,浙江省湖州市长兴县 ,广东省惠州市惠阳区、汕头市龙湖区,江苏省南通市通州湾示范区、淮安市淮阴区、无锡市(滨湖区、锡山区),山东省临沂市临沭县、烟台市(莱山区、龙口市、莱阳市)、日照市莒县,海南省琼海市、陵水县,福建省宁德市福安市,河南省洛阳市瀍河区、郑州市(新郑市、惠济区)、信阳市(淮滨县、潢川县)、鹤壁市浚县,湖南省娄底市娄星区、益阳市赫山区、衡阳市,湖北省黄石市大冶市 、随州市曾都区,四川省成都市武侯区、青羊区、成华区。



为落实“外防输入、内防反弹”的总策略和“动态清零”总方针,有效控制和降低疫情传播风险,内江市疾控中心温馨提示您:
特别提醒
//上海、吉林、长春来(返)内人员管控政策
1.对上海市、吉林市、长春市中高风险地区来(返)内人员实施14天集中隔离医学观察。
2.对3月28日(含)以来上海市、吉林市、长春市除中高风险地区以外的其他地区来(返)内人员实施7天居家隔离医学观察+7天居家健康监测,居家隔离医学观察达不到条件的一律实施集中隔离。
3.对3月14日-28日期间已解除管控的上海市来(返)内人员再进行一次新冠病毒核酸检测。
4.对于上述地区居家健康监测尚不足7天的人员,一律转为居家隔离医学观察,直至离开风险地区满7天,完成后转入7天居家健康监测。
//重点行业、重点人群来(返)川管控政策
请支援吉林、广东等省市建设方舱医院和隔离点的所有工作人员,返内后立即主动报备并及时进行核酸检测,遵从社区管理。
//尽快报备 配合防疫
请与以下时间和空间有重叠人员,立即向所在社区(村)、单位、宾馆主动报备,做好个人防护,配合做好核酸检测等疫情防控措施。
3月29日
16:00-19:00 成都市武侯区蓉城悦柳·采薇美食酒店,蕾特恩专业祛痘(国际)连锁(省体育馆店)
19:00-21:00 成都市锦江区 明婷小馆(太古里店)
21:00-22:00 成都市锦江区 JOMALONE祖玛珑(成都远洋太古里店),THEBEAST野兽派花店(成都远洋太古里店),小花Hana Vintage(太古里店),Apple官方(成都远洋太古里店),BYREDO柏芮朵(成都远洋太古里店),全季酒店(太古里中心店)
22:00-次日凌晨1:30 成都市成华区海里游(Holyou)小酒馆(望平街店),叽哇精酿啤酒馆(望平街店),新疆阿力木烤羊肉串店(望平街店)。
3月30日
成都市 武侯区蓉城悦柳·采薇美食酒店
3月31日
成都市武侯区蓉城悦柳·采薇美食酒店
主动报备
一、市外来(返)内人员,抵达内江后2小时内或接到报备短信通知后,须主动向所在村(社区)、单位和入住酒店报备,或通过“甜城个人主动报备系统”进行线上报备(报备链接http://www.tcyqbb.cn/,或在微信小程序搜索“甜城个人主动报备系统”,或扫描二维码),或拨打0832-12345进行报备咨询,积极配合所在村(社区)做好疫情防控措施。
不主动申报、刻意隐瞒信息或拒绝接受隔离医学观察,造成疫情传播或有传播严重危险的,根据《中华人民共和国传染病防治法》《中华人民共和国刑法》等有关规定,将依法追究当事人法律责任。








二、如果您搭乘过以下交通工具,请第一时间向社区(村)、单位或入住酒店报备,配合做好各项疫情防控工作。

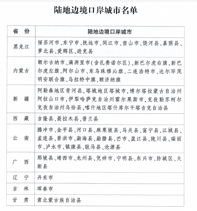
三、陆地边境口岸城市(与香港、澳门有口岸相连的除外)入(返)内人员需提供48小时内核酸检测阴性证明,陆地边境口岸城市名单见下表。

四、高风险岗位人员需主动报备。海关、边检、口岸、机场、进口冷链食品企业等直接接触入境人员、物品、环境的从业人员,以及集中隔离场所、定点救治医院、发热门诊等高风险岗位人员,需持48小时内核酸检测阴性证明返内,抵达后2小时需向社区村进行报备,并配合做好社区管控。
来(返)内政策小贴士

温馨提示
时刻绷紧思想之弦。当前国内外疫情防控形势严峻复杂,请大家继续保持高度的防护意识,绷紧疫情防控这根弦,不要存侥幸心理,记住危险源于大意。
近期,国内疫情点多、面广、频发,疫情防控面临复杂性、艰巨性、反复性的严峻形势。近日,我省成都、乐山、遂宁、德阳等地相继在外省返川人员中发现病例。公众要密切关注上海市、吉林省、辽宁省、天津市、福建省泉州市、莆田市,山东省滨州市、安徽省淮南市、江苏省常州市、苏州市、徐州市,陕西省安康市、浙江省嘉兴市等地疫情情况。非必要不前往中高风险地区。同时,及时关注我省官方发布的相关信息。
时刻保持个人防护意识,科学佩戴好口罩,加强手卫生,咳嗽、打喷嚏时注意遮挡,室内多通风,保持一米以上社交距离,养成良好卫生习惯。在公共交通工具、电梯等密闭场所以及人群聚集的室外场所全程规范佩戴口罩。
非必要不举办聚集性活动。按照 “谁举办、谁负责,谁组织、谁负责”的原则,严格控制场所规模及人流量,防止人员聚集。提倡家庭聚餐聚会等不超过10人,提倡 “ 喜事缓办,丧事简办,宴会不办”,确需举办的尽可能缩小活动规模。60岁及以上老年人和严重慢性病患者等人群,应尽量减少去人群聚集场所。
加强自我健康管理,如出现发热(≥37.3℃)、干咳、乏力、咽痛、鼻塞、流涕、嗅(味)觉减退、腹泻等症状,要正确佩戴口罩,及时到就近医院发热门诊就医,主动告知旅行史和接触史,就医过程中尽量避免乘坐公共交通工具。
履行单位主体责任,加强人员排查,各机关企事业单位要持续排查往来人员有无新冠肺炎病例或无症状感染者报告地区旅居史和核酸检测阳性人员密接史;加强健康管理,有发热、乏力、咳嗽等疑似症状的员工要做好防护,及时到发热门诊就诊,不要带病上班。
接种新冠疫苗。接种新冠疫苗是每个公民应尽的责任和义务,符合条件的公众都应该全程接种新冠病毒疫苗,并在完成全程免疫满6个月后及时进行加强免疫或序贯免疫。
甜城个人主动报备系统上线了
所有市外来(返)内人员,提前登录“甜城个人主动报备系统”,如实填报本人相关情况以及现在的健康状况。
步骤1:长按图片,扫描下方二维码,即可填报相关信息。

步骤2:进入个人填报界面,按提示逐项填报。

步骤3:填写完成,点击确认提交。

特别提醒:省外归来(特别是从近14天内有阳性感染者的地市来返内人员)请在24小时内尽快做一次核酸检测,结果未出之前不外出,不聚集。接种新冠病毒疫苗后48小时内,如无特殊情况,暂时不要进行核酸检测,避免出现核酸检测假阳性的情况。
| 编辑: | 李夏娇 |
| 责编: | 刘桂莲 |
| 审核: | 郭扬 |

