形势严峻!内江新增排查23地!
时间:2022-03-27 23:16:56 来源:内江疾控形势严峻!
全国新增本土“1217+4333”
疫情持续高位运行
内江疾控3月27日发布健康提示:
省外归来24小时内主动开展核酸检测

新增排查23地
辽宁省鞍山市台安县,浙江省嘉兴市经开区,广东省汕尾市城区、肇庆市高要区,江苏省徐州市雎宁县、南通市开发区、苏州市张家港市,云南省文山州麻栗坡县,山东省临沂市兰山区、泰安市岱岳区,天津市和平区,广西壮族自治区桂林市灌阳县,安徽省淮南市凤台县,河南省郑州市航空港经济综合实验区、经济技术开发区,河南省南阳市镇平县,黑龙江省绥化市北林区、七台河市勃利县、鹤岗市(工农区、兴安区、向阳区)、佳木斯市汤原县,陕西省安康市紫阳县。


为落实“外防输入、内防反弹”的总策略和“动态清零”总方针,有效控制和降低疫情传播风险,内江市疾控中心温馨提示您:
主动报备
(报备电话0832-12345)
一、有阳性病例报告地区旅居史、红码、黄码及与阳性病例轨迹有交集的人员,请抵达内江后2小时内主动向所在村(社区)、单位和入住酒店报备,或拨打0832-12345进行报备咨询,积极配合社区做好核酸检测、集中隔离、居家隔离、健康监测等疫情防控措施。
不主动申报、刻意隐瞒信息或拒绝接受隔离医学观察,造成疫情传播或有传播严重危险的,根据《中华人民共和国传染病防治法》《中华人民共和国刑法》等有关规定,将依法追究当事人法律责任。








二、如果您搭乘过以下交通工具,请第一时间向社区(村)、单位或入住酒店报备,配合做好各项疫情防控工作。

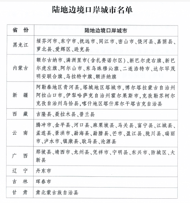
三、陆地边境口岸城市(与香港、澳门有口岸相连的除外)入(返)内人员需提供48小时内核酸检测阴性证明,陆地边境口岸城市名单见下表。

四、高风险岗位人员需主动报备。海关、边检、口岸、机场、进口冷链食品企业等直接接触入境人员、物品、环境的从业人员,以及集中隔离场所、定点救治医院、发热门诊等高风险岗位人员,需持48小时内核酸检测阴性证明返内,抵达后2小时需向社区村进行报备,并配合做好社区管控。
来(返)内政策小贴士

温馨提示
时刻绷紧思想之弦。当前国内外疫情防控形势严峻复杂,请大家继续保持高度的防护意识,绷紧疫情防控这根弦,不要存侥幸心理,记住危险源于大意。
近期要重点关注上海市,吉林省,河北省唐山市,福建省泉州市、莆田市、厦门市、福州市,山东省,广东省深圳市、东莞市,江苏省常州市,陕西省宝鸡市,河南省周口市,辽宁省,甘肃省兰州市、天水市、陇南市疫情,不前往高、中风险地区以及发生本土疫情的地区。
时刻保持个人防护意识,科学佩戴好口罩,加强手卫生,咳嗽、打喷嚏时注意遮挡,室内多通风,保持一米以上社交距离,养成良好卫生习惯。在公共交通工具、电梯等密闭场所以及人群聚集的室外场所全程规范佩戴口罩。
非必要不举办聚集性活动。按照 “谁举办、谁负责,谁组织、谁负责”的原则,严格控制场所规模及人流量,防止人员聚集。提倡家庭聚餐聚会等不超过10人,提倡 “ 喜事缓办,丧事简办,宴会不办”,确需举办的尽可能缩小活动规模。60岁及以上老年人和严重慢性病患者等人群,应尽量减少去人群聚集场所。
加强自我健康管理,如出现发热(≥37.3℃)、干咳、乏力、咽痛、鼻塞、流涕、嗅(味)觉减退、腹泻等症状,要正确佩戴口罩,及时到就近医院发热门诊就医,主动告知旅行史和接触史,就医过程中尽量避免乘坐公共交通工具。
履行单位主体责任,加强人员排查,各机关企事业单位要持续排查往来人员有无新冠肺炎病例或无症状感染者报告地区旅居史和核酸检测阳性人员密接史;加强健康管理,有发热、乏力、咳嗽等疑似症状的员工要做好防护,及时到发热门诊就诊,不要带病上班。
接种新冠疫苗。接种新冠疫苗是每个公民应尽的责任和义务,符合条件的公众都应该全程接种新冠病毒疫苗,并在完成全程免疫满6个月后及时进行加强免疫或序贯免疫。
公众关切
Q:新冠病毒疫苗接种,是否可以预防重症和死亡?新冠病毒疫苗接种对老人安不安全?
新冠病毒是一个新病毒,全人群易感,而在易感人群当中,最脆弱的就是老年人。因为老年人本身的免疫功能就相对于年轻人要弱一些,而且大多有各种基础疾病,一旦发生感染,相较于成人和儿童,重症和死亡风险是非常高的。接种新冠病毒疫苗对于降低老人的重症和死亡是有效的。
数据显示,目前全球范围内,老年人接种中国新冠病毒疫苗已有数亿剂次,其中,最高龄的老人已经106岁。经数据统计,接种新冠病毒疫苗的老年人发生不良反应率略低于年轻人,所以新冠病毒疫苗接种对老年人来讲是安全的。
对于老年人,特别是对于高龄老年人来讲,应接尽接、全程接种、加强免疫接种是非常有意义、有价值的。
Q:由于身体原因无法接种疫苗的群体,特别是其中高龄和患有基础疾病的人该如何做好防护?
3月25日,中国疾控中心免疫规划首席专家王华庆在国务院联防联控机制新闻发布会上指出,接种新冠疫苗是预防感染后发生重症和死亡的最好措施。
对有特殊情况不能接种疫苗,或者暂时不能接种疫苗的老年人要采取以下几方面防护措施:
一是老年人要尽量在疫情流行期间或有疫情的时候不要去人群密集场所,减少与陌生人或外来人的接触,尽量不要去密集的空间接触其他人。
二是假如去室内的公共场所,或者乘坐公共交通工具,或者与陌生人接触时,一定要戴好口罩,切断传播途径。
三是保持手卫生,包括勤洗手,或者用消毒剂做好手卫生,我们的手如果沾染上了病毒,然后摸了口、鼻或者眼睛,很容易感染。
四是现在天气已经转暖,如果有条件,我们建议每天开窗通风,保持空气的流动清新。
最后是老年人周围的人也要做好个人防护,全程接种疫苗,每天查看健康码、行程码,如果相关人员健康码发生异常,建议不要接触老年人。
特别提醒:省外归来(特别是从近14天内有阳性感染者的地市来返内人员)请在24小时内尽快做一次核酸检测,结果未出之前不外出,不聚集。接种新冠病毒疫苗后48小时内,如无特殊情况,暂时不要进行核酸检测,避免出现核酸检测假阳性的情况。
为了您和家人的健康
外出归来主动做一次核酸检测
让自己安心,让家人放心

| 编辑: | 向素玉 |
| 责编: | 刘桂莲 |
| 审核: | 郭扬 |



