新增6个排查地区,内江发布最新健康提示!
时间:2022-03-22 07:52:12 来源:内江疾控全国本土新增1947+2384
中高风险地区33+536
内江疾控3月21日发布健康提示:
省外归来主动报备
主动开展核酸检测
新增排查6地
天津市河北区和宁河区
广西壮族自治区钦州市
江苏省苏州市吴中区
山东省聊城市莘县
福建省厦门市翔安区

全国新增本土确诊病例
及无症状感染者情况汇总
(3月20日0—24时)


为落实“外防输入、内防反弹”的总策略和“动态清零”总方针,有效控制和降低疫情传播风险,内江市疾控中心温馨提示您:
主动报备
(报备电话0832-12345)
一、有阳性病例报告地区旅居史、红码、黄码及与阳性病例轨迹有交集的人员,请抵达内江后2小时内主动向所在村(社区)、单位和入住酒店报备,或拨打0832-12345进行报备咨询,积极配合社区做好核酸检测、集中隔离、居家隔离、健康监测等疫情防控措施。
不主动申报、刻意隐瞒信息或拒绝接受隔离医学观察,造成疫情传播或有传播严重危险的,根据《中华人民共和国传染病防治法》《中华人民共和国刑法》等有关规定,将依法追究当事人法律责任。





二、如果您搭乘过以下交通工具,请第一时间向社区(村)、单位或入住酒店报备,配合做好各项疫情防控工作。


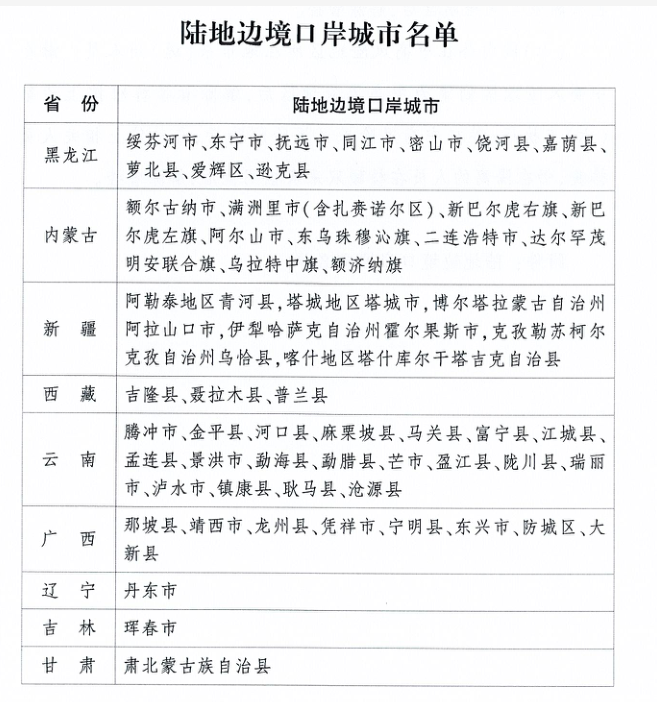
三、陆地边境口岸城市(与香港、澳门有口岸相连的除外)入(返)内人员需提供48小时内核酸检测阴性证明,陆地边境口岸城市名单见下表。

四、高风险岗位人员需主动报备。海关、边检、口岸、机场、进口冷链食品企业等直接接触入境人员、物品、环境的从业人员,以及集中隔离场所、定点救治医院、发热门诊等高风险岗位人员,需持48小时内核酸检测阴性证明返内,抵达后2小时需向社区村进行报备,并配合做好社区管控。
来(返)内政策小贴士

温馨提示
时刻绷紧思想之弦。当前国内外疫情防控形势严峻复杂,请大家继续保持高度的防护意识,绷紧疫情防控这根弦,不要存侥幸心理,记住危险源于大意。
近期要重点关注重庆市、广东省东莞市、深圳市,山东省青岛市、威海市,上海市,吉林省长春市、吉林市,河北省廊坊市、沧州市,甘肃省兰州市,江苏省连云港市,天津市,陕西省西安市、宝鸡市、福建泉州市疫情,不前往高、中风险地区以及发生本土疫情的地区。
时刻保持个人防护意识,科学佩戴好口罩,加强手卫生,咳嗽、打喷嚏时注意遮挡,室内多通风,保持一米以上社交距离,养成良好卫生习惯。在公共交通工具、电梯等密闭场所以及人群聚集的室外场所全程规范佩戴口罩。
非必要不举办聚集性活动。按照 “谁举办、谁负责,谁组织、谁负责”的原则,严格控制场所规模及人流量,防止人员聚集。提倡家庭聚餐聚会等不超过10人,提倡 “ 喜事缓办,丧事简办,宴会不办”,确需举办的尽可能缩小活动规模。60岁及以上老年人和严重慢性病患者等人群,应尽量减少去人群聚集场所。
加强自我健康管理,如出现发热(≥37.3℃)、干咳、乏力、咽痛、鼻塞、流涕、嗅(味)觉减退、腹泻等症状,要正确佩戴口罩,及时到就近医院发热门诊就医,主动告知旅行史和接触史,就医过程中尽量避免乘坐公共交通工具。
履行单位主体责任,加强人员排查,各机关企事业单位要持续排查往来人员有无新冠肺炎病例或无症状感染者报告地区旅居史和核酸检测阳性人员密接史;加强健康管理,有发热、乏力、咳嗽等疑似症状的员工要做好防护,及时到发热门诊就诊,不要带病上班。务工人员较多的企业可要求务工人员持48小时内核酸检测阴性证明返岗。
接种新冠疫苗。接种新冠疫苗是每个公民应尽的责任和义务,符合条件的公众都应该全程接种新冠病毒疫苗,并在完成全程免疫满6个月后及时进行加强免疫或序贯免疫。
公众关切
问:新版诊疗方案意味着防控政策的放松吗?
3月18日,国家卫生健康委医政医管局局长焦雅辉在国务院新闻办公室举行的新闻发布会上指出,第九版诊疗方案的修订并不意味着防控政策的放松,而是防控政策的更加科学、更加精准、更加有针对性,各地仍然要慎终如始地做好新冠肺炎疫情防控工作。诊疗方案的修订是基于我国这两年来的抗疫实践,特别是在对德尔塔毒株和奥密克戎毒株临床病例的观察和研究的基础上作出的修订。
方案中提出,轻型病例不再收入到定点医院,而是采取集中隔离管理的措施。这不等于放任不管,第九版诊疗方案也要求收治轻型病例的集中隔离管理设施当中也要配备一定医务人员,一方面要对轻型病例给予一定的对症治疗,比如有鼻塞的、有咳嗽的、发热的;另外一个很重要的任务,就是要进行病情的观察,一旦发现有病情变化,有转重的趋势,要及时地转到定点医院集中治疗。
轻型病例和无症状感染者的集中隔离管理设施和密接、入境人员的隔离点要严格区分开来,因为前者核酸是阳性,后者核酸是阴性。
问:无症状感染者会不会传染他人?为什么近期无症状感染者增多?
可以肯定地说,无症状感染者有传染力。
无症状只意味着感染者没有症状,不能直接衡量传染力。因此,根据国家有关要求,对无症状感染者的密切接触者和次密接者,与确诊病例的密切接触者和次密接者采取一样的措施来管控和筛查。
一是随着新冠病毒不断变异,传播性较强,但致病力在下降,因此奥密克戎变异株引发的症状相对轻微;
二是随着大规模人群的免疫接种,感染后重症率和死亡率在降低,轻症或无症状比例在提高;
三是疾控、卫生系统早期快速筛查,使得一些早期感染者还未表现出临床症状就被发现;
四是与感染对象的免疫力有关,年轻人群当中更容易出现无症状情况。
为了您和家人的健康
外出归来主动做一次核酸检测
让自己安心,让家人放心。

| 编辑: | 向素玉 |
| 责编: | 毛佳莉 |
| 审核: | 郭扬 |



