本土疫情此起彼伏,排查地区新增5地!内江疾控发布最新提示
时间:2022-03-03 22:21:27 来源:内江疾控本土疫情此起彼伏,排查地区新增5地
内江疾控3月3日发布健康提示:
重点地区来(返)内人员请第一时间报备
主动开展核酸检测!
新增排查5地:
上海市松江区
吉林省吉林市昌邑区、丰满区
浙江省温州市苍南县
江苏省徐州市睢宁县
云南省德宏州

全国疫情:3月2日0-24时,31个省(自治区、直辖市)和新疆生产建设兵团报告新增本土确诊病例54例(广东28例,其中深圳市23例、东莞市5例;内蒙古7例,其中呼和浩特市6例、包头市1例;湖北4例,均在武汉市;吉林3例,均在延边朝鲜族自治州;上海3例,均在普陀区;广西2例,均在防城港市;天津1例,在滨海新区;河北1例,在邯郸市;山西1例,在晋中市;黑龙江1例,在哈尔滨市;江苏1例,在苏州市;四川1例,在成都市;云南1例,在德宏傣族景颇族自治州),含2例由无症状感染者转为确诊病例(均在广西)。新增本土无症状感染者37例(云南9例,其中德宏傣族景颇族自治州6例、红河哈尼族彝族自治州2例、临沧市1例;吉林7例,均在延边朝鲜族自治州;广东6例,其中东莞市3例、深圳市2例、惠州市1例;广西6例,均在防城港市;上海5例,其中普陀区3例、宝山区1例、嘉定区1例;黑龙江3例,均在牡丹江市;海南1例,在三亚市)。
四川疫情:自2月19日我省再次发生本土疫情以来,截至3月2日24时,本轮成都关联疫情累计报告本土确诊病例36例、无症状感染者9例,波及成都、德阳、绵阳、眉山;泸州本轮疫情累计报告本土无症状感染者4例。
吉林疫情:3月2日,吉林市在应检尽检人群中发现4例新冠病毒核酸检测初筛阳性人员。3月3日经吉林市疾控中心复核检测结果仍为阳性,经市医疗救治专家组会诊,诊断为确诊病例1例(吉林市某实验小学学生),无症状感染者3例(其中2例分别为确诊病例的家人)。
浙江温州疫情:3月3日5时58分,温州苍南县发现2例新冠肺炎初筛阳性对象。目前正对其密切接触者、次密切接触者进行紧急排查、并开展核酸采样检测,排查到的人员已纳入管控,已完成接触场所消毒,相应区域已按规范落实管控措施。
上海疫情:3月2日,上海市在对外省市推送的风险人员所涉及的相关人员开展例行筛查时,发现5名核酸检测结果异常人员,他们均为松江区九里亭街道永辉超市沪亭北路店员工。其中确诊病例2例、无症状感染者3例。
徐州疫情:3月2日晚,江苏省徐州市睢宁县对外市返睢人员筛查,发现一名核酸检测阳性人员,为涉疫地区阳性感染者的密切接触者。3月3日凌晨,经市疾控中心复核,核酸检测结果呈阳性。
中高风险地区:截至2022年3月3日18时,全国共有高风险地区10个(天津市1个,内蒙古呼和浩特市8个,广东东莞市1个)。中风险地区183个(内蒙古呼和浩特市93个、包头市8个,吉林延边朝族自治州1个,黑龙江鸡西市3个,黑龙江牡丹江市12个、黑河市1个,上海普陀区1个,上海松江区1个,江苏苏州市28个,山东青岛市1个,湖北武汉市5个,广东深圳市5个、东莞市4个,广西防城港市1个,四川成都市14个,云南临沧市1个、红河哈尼彝族自治州2个、德宏傣族景颇族自治州2个)。
为落实“外防输入、内防反弹”的总策略和“动态清零”总方针,有效控制和降低疫情传播风险,内江市疾控中心温馨提示您:
重点管控措施
1.成都市来返内人员
对2022年2月11日(含)以来成都市来(返)内人员实行以下管控措施:
对天府新区龙河社区凯华丽景小区、伏龙社区丽景苑小区、四河社区四河小区、洛森堡新殿蝶郡小区,高新区长城馨苑小区、天府世家小区、世龙公馆、中德·世邦和庭(原中德K区)1栋、7栋、8栋、名著司南小区7栋、8栋、9栋、10栋、乐活公社小区、英郡三期小区,金牛区沙河·云景湾小区,金堂县生态水城澜岸小区,温江区佳兆业·丽晶公馆旅居史的来(返)内人员,实施集中隔离医学观察,直至离开风险地区满14天。
对成都市高新区中和街道、桂溪街道、石羊街道,金牛区驷马桥街道,温江区公平街道,金堂县赵镇街道,天府新区华阳街道旅居史的来(返)内人员,实施居家隔离(不满足居家隔离条件的,实施集中隔离),直至离开风险地区满7天。
对成都市高新区除中和街道、桂溪街道、石羊街道,金牛区除驷马桥街道,温江区除公平街道,金堂县除赵镇街道,天府新区除华阳街道以外的其它街道(乡镇)旅居史的来(返)内人员,实施居家健康监测,直至离开风险地区满7天。
对成都市双流区、成华区、武侯区旅居史的来(返)内人员,需提供48小时内核酸阴性证明,来(返)内后24小时内再进行1次核酸检测,如不能提供48小时内核酸检测阴性证明的,需在来(返)内后进行3天2次(间隔24小时)核酸检测,核酸检测结果未出之前,不外出,不聚集。
对有成都市除上述地区以外的其他县(市、区)旅居史的来(返)内人员,如不能提供48小时内核酸检测阴性证明的,尽快完成1次核酸检测,做好自我健康监测。
2. 对2月20日(含)以来德阳市广汉市、旌阳区,2月21日(含)以来绵阳市涪城区、高新区,2月22日(含)以来眉山市仁寿县来返内人员实施进行3天2次(间隔24小时)核酸检测,核酸检测结果未出之前,不外出,不聚集。
3.红码人员一律集中隔离14天,应急黄码人员居家或集中隔离14天。
4.对与病例轨迹有交集的人员实施7天居家隔离医学观察和7天自我健康监测。
主动报备
(报备电话0832-12345)
一、有阳性病例报告地区旅居史、红码、黄码及与阳性病例轨迹有交集的人员,请抵达内江后2小时内主动向所在村(社区)、单位和入住酒店报备,或拨打0832-12345进行报备咨询,积极配合社区做好核酸检测、集中隔离、居家隔离、健康监测等疫情防控措施。
不主动申报、刻意隐瞒信息或拒绝接受隔离医学观察,造成疫情传播或有传播严重危险的,根据《中华人民共和国传染病防治法》《中华人民共和国刑法》等有关规定,将依法追究当事人法律责任。



二、如果您搭乘过以下交通工具,请第一时间向社区(村)、单位或入住酒店报备,配合做好各项疫情防控工作。

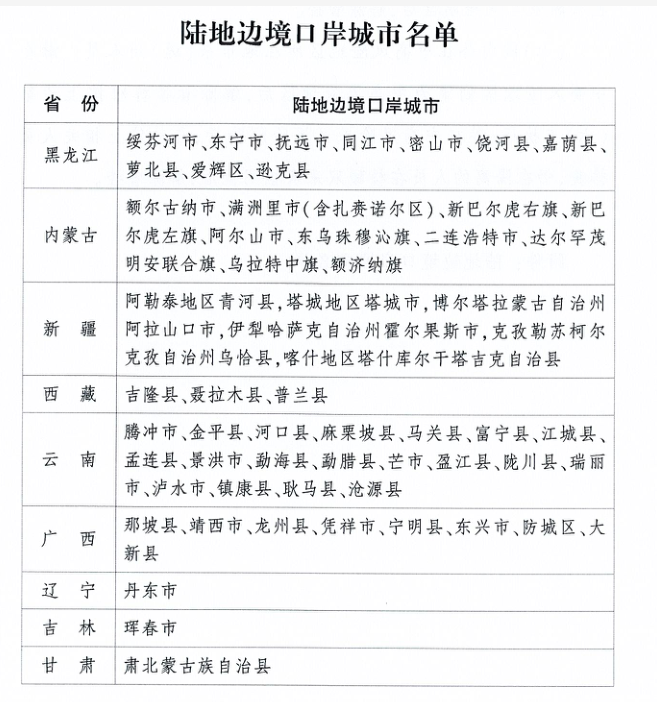
三、陆地边境口岸城市(与香港、澳门有口岸相连的除外)入(返)内人员需提供48小时内核酸检测阴性证明,陆地边境口岸城市名单见下表。

四、高风险岗位人员需主动报备。海关、边检、口岸、机场、进口冷链食品企业等直接接触入境人员、物品、环境的从业人员,以及集中隔离场所、定点救治医院、发热门诊等高风险岗位人员,需持48小时内核酸检测阴性证明返内,抵达后2小时需向社区村进行报备,并配合做好社区管控。
来(返)内政策小贴士

温馨提示
时刻绷紧思想之弦。当前国内外疫情防控形势严峻复杂,请大家继续保持高度的防护意识,绷紧疫情防控这根弦,不要存侥幸心理,记住危险源于大意。
近期要重点关注广东省东莞市、深圳市,天津市,内蒙古自治区呼和浩特市,广西壮族自治区防城港市疫情。不前往高、中风险地区以及发生本土疫情的地区。
时刻保持个人防护意识,科学佩戴好口罩,加强手卫生,咳嗽、打喷嚏时注意遮挡,室内多通风,保持一米以上社交距离,养成良好卫生习惯。在公共交通工具、电梯等密闭场所以及人群聚集的室外场所全程规范佩戴口罩。
非必要不举办聚集性活动。按照 “谁举办、谁负责,谁组织、谁负责”的原则,严格控制场所规模及人流量,防止人员聚集。提倡家庭聚餐聚会等不超过10人,提倡 “ 喜事缓办,丧事简办,宴会不办”,确需举办的尽可能缩小活动规模。60岁及以上老年人和严重慢性病患者等人群,应尽量减少去人群聚集场所。
加强自我健康管理,如出现发热(≥37.3℃)、干咳、乏力、咽痛、鼻塞、流涕、嗅(味)觉减退、腹泻等症状,要正确佩戴口罩,及时到就近医院发热门诊就医,主动告知旅行史和接触史,就医过程中尽量避免乘坐公共交通工具。
履行单位主体责任,加强人员排查,各机关企事业单位要持续排查往来人员有无中高风险地区旅居史和核酸检测阳性人员密接史;加强健康管理,有发热、乏力、咳嗽等疑似症状的员工要做好防护,及时到发热门诊就诊,不要带病上班。务工人员较多的企业可要求务工人员持48小时内核酸检测阴性证明返岗。
接种新冠疫苗。接种新冠疫苗是每个公民应尽的责任和义务,符合条件的公众都应该全程接种新冠病毒疫苗,并在完成全程免疫满6个月后及时进行加强免疫。
公众关切
连日以来,全国疫情形势持续严峻
为做好精准防控
各地反复提醒公众配合做好
“集中隔离管理”
“居家隔离管理”
“居家健康监测”
“自我健康监测”
很多人听了一头雾水
它们到底有什么区别呢?
相关疫情防控知识,让我们详细为您讲清楚





为了您和家人的健康
外出归来主动做一次核酸检测
让自己安心,让家人放心。

| 编辑: | 向素玉 |
| 责编: | 刘桂莲 |
| 审核: | 郭扬 |



