内江发布提示:这两地疫情风险高,来(返)内人员请主动报备
时间:2022-02-09 21:56:39 来源:内江疾控辽宁葫芦岛疫情外溢沈阳
广西疫情仍处于快速上升期
两地疫情风险高
内江疾控2月9日发布健康提示:
请来(返)内人员主动报备
新增排查地区辽宁沈阳市大东区

全国疫情:2022年2月8日0-24时,31个省(自治区、直辖市)和新疆生产建设兵团新增本土确诊病例73例(广西72例,均在百色市;辽宁1例,在葫芦岛市),含2例由无症状感染者转为确诊病例(均在广西)。新增本土无症状感染者1例(在黑龙江黑河市)。
广西百色疫情:2022年2月8日0时-2月8日24时,百色市新增本土确诊病例72例。截至2月9日12时,本轮疫情累计报告病例180例。
辽宁疫情:2022年2月9日0时-12时,辽宁省新增1例本土无症状感染者,为沈阳市报告,本轮疫情累计报告病例2例,其中葫芦岛市1例,沈阳市1例。
黑龙江黑河疫情:2022年2月8日0-24时,黑龙江省新增本土无症状感染者1例,截至2月8日24时,本轮疫情累计报告病例8例。
中高风险地区:截至2022年2月9日10时:全国共有高风险地区5个,其中天津市2个;北京市2个;广西壮族自治区百色市1个。中风险地区53个,其中天津市5个;北京市4个;黑龙江省绥芬河市19个,东宁市2个,黑河市3个;河北省衡水市1个;浙江省杭州市13个;广东省深圳市5个;广西壮族自治区百色市1个。
为严格落实“外防输入、内防反弹”的防控要求,有效控制和降低疫情传播风险,内江市疾控中心提示您:
公众关切
Q:哪些岗位返岗时需要进行核酸检测?测几次?
高风险岗位:海关、边检、口岸一线工作人员,航空服务人员,进口冷链食品相关工作人员,集中隔离场所、医疗机构工作人员等高风险岗位人员返岗时应提供48小时内核酸检测阴性证明,返岗返工后24小时内再进行1次核酸检测;如不能提供48小时内核酸检测阴性证明的,需在返岗返工后进行3天2次(间隔24小时)核酸检测。
重点岗位:党政机关工作人员、市场监管系统一线工作人员、疾控机构工作人员、农贸(集贸)市场及超市从业人员(不包括进口冷链食品从业人员)、外卖、邮政、快递等服务业从业人员、国内交通运输行业人员、基层疫情防控协查人员、旅游景区景点及歌舞游艺休闲娱乐场所服务人员等重点岗位返岗返工人员应提供48小时内核酸检测阴性证明;如不能提供48小时内核酸检测阴性证明的,需在返岗返工后24小时内进行1次核酸检测。
返校人员:如高等院校(含职业技术学院)、中小学校、托幼机构返校教职工及学生应提供48小时内核酸检测阴性证明;如不能提供48小时内核酸检测阴性证明的,需在返校后24小时内进行1次核酸检测。
其他人员:倡导其他所有返岗返工人员进行一次核酸检测。
Q:核酸检测哪里做?结果在哪里查询?
可通过微信小程序“四川天府健康通”——热门服务——医疗防疫机构查询附近的检测机构。
检测结果可直接通过“四川天府健康通”——热门服务——核酸与抗体检测结果进行查询,不用到检测机构领取纸质报告。
Q:核酸检测注意事项
1.核酸检测采样时需扫“天府健康码”,如无码需携带本人身份证,人证合一。
2.采样前2小时尽量避免进食,以免引起呕吐等不适;采样前30分钟尽量不喝水及饮品,不吸烟、不喝酒、不嚼口香糖。
3.临采样时,尽量减少吞咽动作,少吞口水,不清嗓子。
4.采样后,尽快离开现场,可使用免洗手消毒液或免洗酒精、消毒棉片等擦拭双手。
5.听从采样现场工作人员安排和引导,严格落实疫情防控的各项要求,坚持科学规范佩戴口罩,保持一米以上安全距离,提高自我防护意识和能力。
来(返)内政策小贴士

主动报备
(报备电话0832-12345)
一、有阳性病例报告地区旅居史、红码、黄码及与阳性病例轨迹有交集的人员,请抵达内江后2小时内主动向所在村(社区)、单位和入住酒店报备,或拨打0832-12345进行报备,积极配合社区做好核酸检测、集中隔离、居家隔离、健康监测等疫情防控措施。
不主动申报、刻意隐瞒信息或拒绝接受隔离医学观察,造成疫情传播或有传播严重危险的,根据《中华人民共和国传染病防治法》《中华人民共和国刑法》等有关规定,将依法追究当事人法律责任。



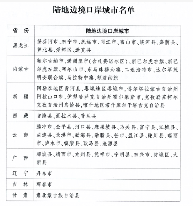
二、陆地边境口岸城市(与香港、澳门有口岸相连的除外)入(返)内人员需提供48小时内核酸检测阴性证明,陆地边境口岸城市名单见下表。

三、高风险岗位人员需主动报备。海关、边检、口岸、机场、进口冷链食品企业等直接接触入境人员、物品、环境的从业人员,以及集中隔离场所、定点救治医院、发热门诊等高风险岗位人员,需持48小时内核酸检测阴性证明返内,抵达后2小时需向社区村进行报备,并配合做好社区管控。
温馨提示
近期重点关注广西壮族自治区百色市,辽宁省葫芦岛市、广东省深圳市,黑龙江省黑河市,浙江省杭州市,北京市丰台区,天津市河北区疫情。不前往高、中风险地区以及发生本土疫情的地区。
遵守防疫规定。为了您和家人的健康,请保持简约生活方式,不参加、不组织聚集性活动;通过电话、视频等形式传递您的祝福与问候。出入商场、 超市要积极配合测温、扫码、戴口罩。外出就餐时,排队取餐保持安全距离,尽量缩短就餐时间,减少与他人的交流。购物买单,首选扫码支付。
履行单位主体责任,各机关企事业单位要做好员工旅居史的排查,加强健康管理,有发热、乏力、咳嗽等疑似症状的员工要做好防护,及时到发热门诊就诊,不要带病上班。
为了您和家人的健康
建议假期归来主动做一次核酸检测
让自己安心,让家人放心!



| 编辑: | 向素玉 |
| 责编: | 毛佳莉 |
| 审核: | 程云 |

