深圳三天增8例本土病例,内江疾控发布健康提示
时间:2022-02-03 22:28:37 来源:内江广播电视台深圳三天增8例本土病例,
源头不明,形势依然严峻复杂
内江疾控2月3日发布健康提示:
春节团圆疫情防控不可松懈

全国疫情:2022年2月2日0—24时,31个省(自治区、直辖市)和新疆生产建设兵团新增报告本土确诊病例21例(天津9例,其中河北区3例、河东区2例、红桥区2例、滨海新区2例;广东9例,其中深圳市4例、云浮市4例、惠州市1例;北京2例,其中丰台区1例、大兴区1例;浙江1例,在杭州市),含3例由无症状感染者转为确诊病例(均在广东)。新增报告本土无症状感染者1例(在广东深圳市)。
天津疫情:2022年2月2日0时至24时,津市增加9例本土确诊病例,其中河北区3例,为管控人员筛查发现;滨海新区2例,为管控人员筛查发现(与河北区疫情关联);河东区2例,与昨日确诊病例为同一家庭,为管控人员筛查发现;红桥区2例,系发热门诊主动就医筛查发现(与河北区疫情关联)。
北京疫情:2022年2月2日0时至24时,新增2例本土确诊病例,其中丰台区1例(与西南郊冷库有关)、大兴区1例(在大兴区西红门镇首农集团红星集体农庄集中观察点发现),均来自管控人员,2月1日核酸检测结果阳性,2月2日确诊。2月3日3时,北京地坛医院应急隔离区1名医务人员在每日一次的例行核酸检测中,发现结果异常,复核检测结果为阳性,10时诊断为确诊病例。
浙江疫情:2022年2月2日0时至24时,杭州市新增确诊病例1例,在富阳区,2月3日0-14时, 杭州市再新增确诊病例1例,在滨江区,这两例均在集中隔离点发现。
广东疫情:2022年2月2日0时至24时,广东省新增本土确诊病例9例(其中3例为无症状感染者转确诊),深圳4例,惠州1例,云浮4例;新增本土无症状感染者1例,为深圳报告。以上均在重点人群和密切接触者筛查中发现。2月3日,广东惠州市仲恺区新增1例新冠肺炎确诊病例,在纳入管控的密接排查中发现。
中高风险地区:截至2022年2月3日14时:全国共有高风险地区7个,其中天津市2个;北京市4个;浙江省杭州市1个。中风险地区54个,其中天津市5个;上海市1个;北京市6个;新疆伊犁州霍尔果斯5个;黑龙江省绥芬河市19个,东宁市2个;河北省雄安新区1个、衡水市1个;浙江省杭州市12个;云南省西双版纳1个;广东省深圳市1个。
为严格落实“外防输入、内防反弹”的防控要求,有效控制和降低疫情传播风险,内江市疾控中心提示您
来(返)内政策小贴士

主动报备
(报备电话0832-12345)
一、有阳性病例报告地区旅居史、红码、黄码及与阳性病例轨迹有交集的人员,请抵达内江后2小时内主动向所在村(社区)、单位和入住酒店报备,或拨打0832-12345进行报备,积极配合社区做好核酸检测、集中隔离、居家隔离、健康监测等疫情防控措施。
不主动申报、刻意隐瞒信息或拒绝接受隔离医学观察,造成疫情传播或有传播严重危险的,根据《中华人民共和国传染病防治法》《中华人民共和国刑法》等有关规定,将依法追究当事人法律责任。


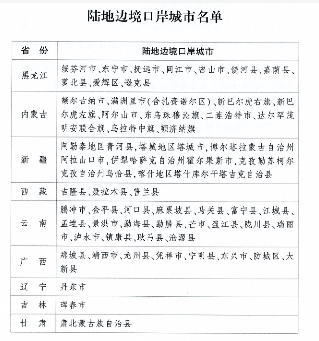
二、陆地边境口岸城市(与香港、澳门有口岸相连的除外)入(返)内人员需提供48小时内核酸检测阴性证明,陆地边境口岸城市名单见下表。

三、高风险岗位人员需主动报备。海关、边检、口岸、机场、进口冷链食品企业等直接接触入境人员、物品、环境的从业人员,以及集中隔离场所、定点救治医院、发热门诊等高风险岗位人员,需持48小时内核酸检测阴性证明返内,抵达后2小时需向社区村进行报备,并配合做好社区管控。
温馨提示
近期重点关注天津市、浙江省杭州市,广东省深圳市,北京市丰台区,黑龙江省牡丹江市,新疆维吾尔自治区伊犁州霍尔果斯市疫情。不前往高、中风险地区以及发生本土疫情的地区。如您近期有疫情地区旅居史,收到提醒短信或健康码变为“黄码”,请立即向所在社区(村)、单位或入住酒店报备旅居史,按要求做好核酸检测,配合做好各项疫情防控措施。
省外归来主动开展1次核酸监测,并持续关注自身健康状况、健康码颜色、出行相关地区有无新发疫情。如出现发热、干咳、乏力、嗅(味)觉减退、腹泻、咽痛等症状,请及时到发热门诊就诊。
遵守防疫规定。为了您和家人的健康,返乡后请保持简约生活方式,不参加、不组织聚集性活动;通过电话、视频等形式传递您的祝福与问候。出入商场、 超市要积极配合测温、扫码、戴口罩。外出就餐时,排队取餐保持安全距离,尽量缩短就餐时间,减少与他人的交流。购物买单,首选扫码支付。
春节期间外出游玩,携带多个备用口罩,当口罩佩戴时间超过4小时或明显脏污后及时更换。旅行期间,乘坐飞机、火车等交通工具时要遵守秩序和乘务人员管理要求,全程佩戴口罩,尽量与他人保持距离(一米)。建议大家尽量选择户外景点,避免前往热门景点,提前预约好门票,规划好出行路线、时间、行程,避开客流高峰期。

每个人都是自己健康的第一责任人
让我们携手同行,共同阻击疫情传播
祝愿大家都能度过
一个健康、平安、祥和的春节
| 编辑: | 李夏娇 |
| 责编: | 毛佳莉 |
| 审核: | 程云 |

