新增多个排查地区!内江疾控发布最新提示
时间:2022-02-02 09:01:41 来源:内江疾控深圳新增1例确诊
源头暂不明确
且外溢广州多地
内江疾控2月1日发布健康提示:
春节团圆疫情防控不可松懈
新增排查地区广东省深圳市、惠州市、梅州市、东莞市、河源市、云浮市

全国疫情:2022年1月31日0—24时,31个省(自治区、直辖市)和新疆生产建设兵团新增报告本土确诊病例27例(浙江13例,均在杭州市;天津7例,其中河北区4例、红桥区2例、津南区1例;河北4例,均在衡水市;北京2例,其中朝阳区1例、丰台区1例;广东1例,在深圳市)。新增报告本土无症状感染者1例(在北京丰台区)。
浙江杭州疫情:2022年2月1日14时30分,杭州举行新冠肺炎疫情防控工作新闻发布会,会上通报:2022年2月1日上午滨江区新增6例确诊病例,均从集中隔离点检测发现。截至2月1日14时,杭州市本轮疫情已累计报告本土确诊病例102例(其中滨江区45例、富阳区38例、萧山区14例、上城区2例、拱墅区2例、西湖区1例)。
广东深圳疫情:2022年1月31日,广东省深圳市新增1例新冠肺炎确诊病例,病例轨迹涉深圳龙岗区、宝安区、东莞市,目前已外溢广东省惠州市、梅州市、河源市、云浮市。
中高风险地区:截至2022年2月1日10时:全国共有高风险地区7个,其中河南省安阳1个;天津市1个;北京市4个;浙江省杭州市1个。中风险地区53个,其中河南省安阳市2个;天津市3个;上海市1个;北京市6个;新疆伊犁州霍尔果斯5个;黑龙江省绥芬河市19个,东宁市2个;河北省雄安新区1个;浙江省杭州市12个;云南省西双版纳1个;广东省深圳市1个。
为严格落实“外防输入、内防反弹”的防控要求,有效控制和降低疫情传播风险,内江市疾控中心提示您
来(返)内政策小贴士
1.对有中高风险地区旅居史的来(返)内人员,实施集中隔离,期间每3天进行1次核酸检测,直至离开风险地区满14天为止,解除隔离时双采双检。
2.对有中高风险地区所在乡镇(街道)旅居史的来(返)内人员,实施居家隔离(不满足居家隔离条件的,实施集中隔离),第1、3、7天进行核酸检测,直至离开风险地区所在乡镇(街道)满7天为止,解除隔离时双采双检。
3.对有中高风险地区所在县(市、区、旗)其他乡镇(街道)旅居史的来(返)内人员(不含直辖市),实施居家健康监测,第1、3、7天进行核酸检测,直至离开风险地区所在县(市、区、旗)满7天为止。
4.对有中高风险地区所在地市其他县(市、区、旗)和有中高风险地区所在直辖市的县(区)其他乡镇(街道)旅居史的来(返)内人员,需提供48小时内核酸阴性证明,来(返)内后24小时内再进行1次核酸检测。如不能提供48小时内核酸检测阴性证明的,需进行3天2次(间隔24小时)核酸检测,核酸检测结果未出之前,不外出,不聚集。
5.对有本土感染者但未划定中高风险地区的县(市、区、旗)旅居史的来(返)内人员,需提供48小时内核酸阴性证明,来(返)内后24小时内再进行1次核酸检测。如不能提供48小时内核酸检测阴性证明的,需在来(返)内后进行3天2次(间隔24小时)核酸检测。当地划定中高风险地区后,则纳入相应规范管理。
主动报备
(报备电话0832-12345)
一、有阳性病例报告地区旅居史、红码、黄码及与阳性病例轨迹有交集的人员,请抵达内江后2小时内主动向所在村(社区)、单位和入住酒店报备,或拨打0832-12345进行报备,积极配合社区做好核酸检测、集中隔离、居家隔离、健康监测等疫情防控措施。
不主动申报、刻意隐瞒信息或拒绝接受隔离医学观察,造成疫情传播或有传播严重危险的,根据《中华人民共和国传染病防治法》《中华人民共和国刑法》等有关规定,将依法追究当事人法律责任。


二、如果您搭乘过以下交通工具,请第一时间向社区(村)、单位或入住酒店报备,配合做好各项疫情防控工作。

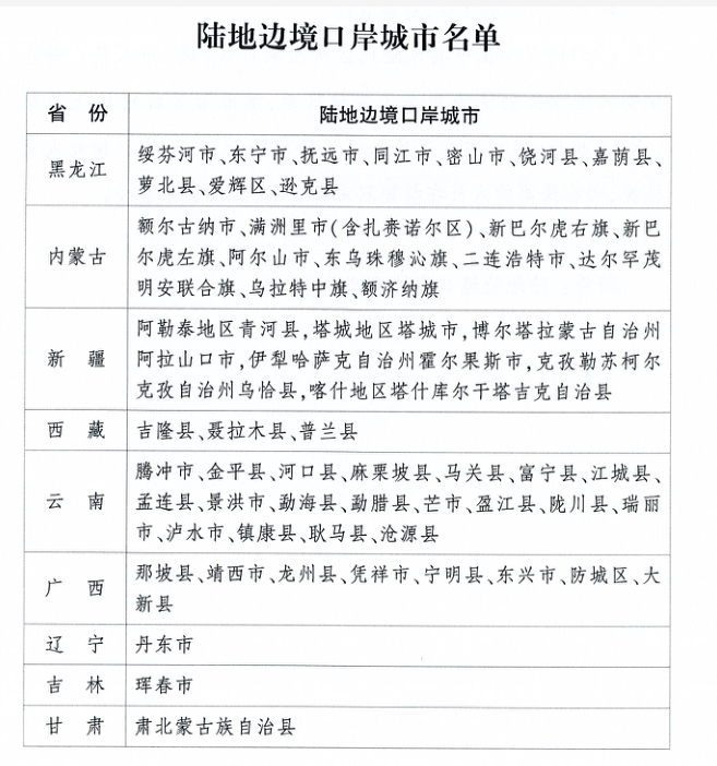
三、陆地边境口岸城市(与香港、澳门有口岸相连的除外)入(返)内人员需提供48小时内核酸检测阴性证明,陆地边境口岸城市名单见下表。

四、高风险岗位人员需主动报备。海关、边检、口岸、机场、进口冷链食品企业等直接接触入境人员、物品、环境的从业人员,以及集中隔离场所、定点救治医院、发热门诊等高风险岗位人员,需持48小时内核酸检测阴性证明返内,抵达后2小时需向社区村进行报备,并配合做好社区管控。
温馨提示
近期重点关注浙江省杭州市,广东省深圳市,北京市丰台区,黑龙江省牡丹江市,新疆维吾尔自治区伊犁州霍尔果斯市疫情。不前往高、中风险地区以及发生本土疫情的地区。如您近期有疫情地区旅居史,收到提醒短信或健康码变为“黄码”,请立即向所在社区(村)、单位或入住酒店报备旅居史,按要求做好核酸检测,配合做好各项疫情防控措施。
省外归来主动开展1次核酸监测,并持续关注自身健康状况、健康码颜色、出行相关地区有无新发疫情。如出现发热、干咳、乏力、嗅(味)觉减退、腹泻、咽痛等症状,请及时到发热门诊就诊。
遵守防疫规定。为了您和家人的健康,返乡后请保持简约生活方式,不参加、不组织聚集性活动;通过电话、视频等形式传递您的祝福与问候。出入商场、 超市要积极配合测温、扫码、戴口罩。外出就餐时,排队取餐保持安全距离,尽量缩短就餐时间,减少与他人的交流。购物买单,首选扫码支付。
春节期间外出游玩,携带多个备用口罩,当口罩佩戴时间超过4小时或明显脏污后及时更换。旅行期间,乘坐飞机、火车等交通工具时要遵守秩序和乘务人员管理要求,全程佩戴口罩,尽量与他人保持距离(一米)。建议大家尽量选择户外景点,避免前往热门景点,提前预约好门票,规划好出行路线、时间、行程,避开客流高峰期。

每个人都是自己健康的第一责任人
让我们携手同行,共同阻击疫情传播
祝愿大家都能度过
一个健康、平安、祥和的春节



| 编辑: | 李夏娇 |
| 责编: | 毛佳莉 |
| 审核: | 程云 |

