河南疫情单日新增破百!内江疾控发布提示
时间:2022-01-12 22:30:51 来源:内江疾控河南疫情单日新增破百,
天津疫情扩散至大连
内江疾控1月12日发布健康提示
建议公众不要急于和省外、境外来(返)内亲朋相聚
新增排查地区大连市甘井子区

全国疫情:2022年1月11日0—24时,31个省(自治区、直辖市)和新疆生产建设兵团报告新增本土确诊病例166例(河南118例,其中安阳市65例、许昌市41例、郑州市12例;天津33例,其中津南区28例、西青区3例、河西区2例;陕西8例,均在西安市;广东7例,均在深圳市)。新增本土无症状感染者4例(天津3例,均在津南区;广东1例,在深圳市)。
天津疫情:截至2022年1月12日14时,共报告阳性新冠肺炎病毒感染者137例,其中本土新冠肺炎确诊病例76例(轻型50例,普通型26例),本土新冠病毒无症状感染者17例,其它44例初筛阳性感染者待临床专家组进一步核验后进行通报。其中,津南区130例,西青区3例,河西区3例,滨海新区1例。
陕西西安疫情:2022年1月11日0时-24时,报告新增本土确诊病例8例。2021年12月9日0时-2022年1月11日24时,全市累计报告本土确诊病例2025例。
河南安阳疫情:2022年1月11日0时-24时,报告新增本土确诊病例65例。自2022年1月8日以来,累计报告确诊病例149例。
广东深圳疫情:2022年1月11日0时-24时,报告新增8例新冠病毒阳性感染者。自2022年1月7日以来,累计报告确诊病例12例。
辽宁大连疫情:2022年1月12日7时,大连市甘井子区在对天津市返连管控人员进行例行核酸检测时发现2人核酸检测结果阳性。该2人系大学生朋友,曾于2022年1月3日-8日在天津市津南区活动,于2022年1月8日同行乘坐T367次列车(16时37分—9日6时07分,A1车厢05、06号下铺)。共筛查出密切接触者25人、次密接56人。
为严格落实“外防输入、内防反弹”的防控要求,有效控制和降低疫情传播风险,内江市疾控中心提示您
重点管控措施
重点轨迹新增2022年1月8日T367次列车(天津—大连)A1车厢的来(返)内人员实行居家或集中隔离直至离开旅居地满14天,隔离期间每3天完成1次鼻咽拭子核酸检测。
特别关注广东省深圳市疫情。对2021年12月24日(含)以来有广东省深圳市龙岗区、罗湖区旅居史的来(返)川人员实施居家或集中隔离措施。
特别关注天津市疫情。对2021年12月26日至2022年1月8日24时有天津市津南区旅居史的来(返)内人员,实施居家或集中隔离措施;对2022年1月1日至8日24时有天津市南开区、东丽区、西青区、河西区、滨海新区旅居史的来(返)内人员,实施严格居家或集中隔离措施;对自2022年1月9日0时以来有天津市津南区、南开区、东丽区、西青区、河西区、滨海新区旅居史的来(返)内人员,实施严格集中隔离措施。
重点关注河南省安阳市疫情。对2021年12月28日至2022年1月9日24时有河南省安阳市旅居史的来(返)内人员,实施居家或集中隔离措施;对自2022年1月10日0时以来有河南省安阳市旅居史的来(返)内人员,实施集中隔离措施。
高度关注河南省郑州市疫情。对2021年12月21日(含)以来有河南省郑州市管城区、二七区、中原区及2021年12月30日(含)以来有河南省郑州市所有县(市、区)旅居史的来(返)内人员,实行居家或集中隔离直至离开郑州市满14天,隔离期间每3天完成1次鼻咽拭子核酸检测。
持续关注西安疫情。对2021年12月14日(含)以来有西安市旅居史的来(返)内人员,实行集中隔离直至离开西安市满14天,隔离期间每3天完成1次鼻咽拭子核酸检测。
交通、铁路等部门,对重点地区来(返)内人员,要查验健康码和48小时内核酸检测阴性证明,做好人员信息登记和推送。
严格报备,落实社区管理
一、有阳性病例报告地区旅居史、红码、黄码及与阳性病例轨迹有交集的人员,请抵达内江后2小时内主动向所在村(社区)、单位和入住酒店报备,积极配合社区做好核酸检测、集中隔离、居家隔离、健康监测等疫情防控措施。
不主动申报、刻意隐瞒信息或拒绝接受隔离医学观察,造成疫情传播或有传播严重危险的,根据《中华人民共和国传染病防治法》《中华人民共和国刑法》等有关规定,将依法追究当事人法律责任。


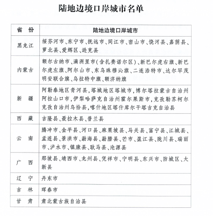
二、陆地边境口岸城市(与香港、澳门有口岸相连的除外)入(返)内人员需提供48小时内核酸检测阴性证明,陆地边境口岸城市名单见下表。

三、高风险岗位人员需主动报备。海关、边检、口岸、机场、进口冷链食品企业等直接接触入境人员、物品、环境的从业人员,以及集中隔离场所、定点救治医院、发热门诊等高风险岗位人员,在工作期间实行封闭管理,结束后须完成7天集中隔离和7天居家健康监测;离开工作岗位所在地市时,需持48小时内核酸检测阴性证明,并向所在单位或社区报备。
温馨提示
密切关注国内新冠肺炎疫情变化情况,近期重点关注河南省郑州、洛阳、许昌、周口、信阳、商丘、安阳,陕西省西安市、咸阳市、延安市,浙江省宁波市,深圳市、天津市疫情,不前往高、中风险地区以及发生本土疫情的地区。如您近期有疫情地区旅居史,收到提醒短信或健康码变为“黄码”,请立即向所在社区(村)、单位或入住酒店报备旅居史,按要求做好核酸检测,配合做好隔离管控措施。
主动开展核酸检测,并持续关注健康状况、健康码颜色、出行相关地区有无新发疫情。如出现发热、干咳、乏力、嗅(味)觉减退、腹泻、咽痛等症状,请及时到发热门诊就诊,不要带病上班上学;如健康码出现红、黄码情况,或出行相关地区近期内有疫情发生,要立即向社区(村)、单位或入住酒店报备,并配合做好各项防控措施。建议公众不要急于和省外、境外来(返)内亲朋相聚。
公众在公共场所要遵守场所管理规定,规范佩戴口罩,保持社交距离,尽量少触碰扶手等公共物品,不要用手直接接触口、眼、鼻。各类公共场所、经营场所严格落实扫场所码、查验健康码、测温、消毒、通风、监督戴口罩等防控措施。
做好重点场所疫情防控。医疗卫生机构、养老院、监管场所、儿童福利院、宗教场所、宾馆酒店、博物馆、歌舞游艺休闲娱乐场所、棋牌室(麻将馆)、旅游景区景点、互联网上网服务营业场所、交通场站、商超、农贸市场等密闭空间或人员密集场所,应严格落实进入人员戴口罩、测温、亮码和扫码通行的“刚性要求”,严格落实日常清洁、通风和消毒等措施。景区景点实行预约、限流、错峰等措施,棋牌室(麻将馆)、文化娱乐场所应控制人员流量。
每个人都是自己健康的第一责任人
让我们携手同行,共同阻击疫情传播
问:奥密克戎变异株的主要特点是什么?和之前的德尔塔相比有何不同?
答:中国工程院院士、传染病国家重点实验室主任李兰娟称德尔塔毒株具有潜伏期短、传播速度快、病毒载量高、核酸转阴时间长等特点。目前研究显示,奥克密戎毒株传播速度较快,但症状却并不严重,感染者多为轻症,不过还需要更多的研究来证实。
从病毒结构上看,奥密克戎毒株出现的刺突蛋白突变位点,比德尔塔毒株多出一倍多。这就可能会导致病毒的传染性和逃避疫苗免疫的能力增强。
呼吁广大市民朋友不要一听到病毒有变异就非常恐慌,我们要相信科学。只要大家提高警惕,科学防控,目前我国采取的常态化防控措施都还是有效的。
问:春节临近,针对奥密克戎的日常防护有哪些特别提示?
答:建议广大公众应该积极配合相关防疫举措,并做好个人防护,坚持佩戴口罩,保持社交距离,勤洗手,勤通风。建议大家春节期间减少聚会、聚集等社交活动,少去人员密集的场所。无禁忌症且没有接种新冠疫苗的尽快接种疫苗,已经完成全程新冠疫苗接种并符合条件的民众,要抓紧打“加强针”,构筑新冠免疫屏障,提高自身免疫力。

| 编辑: | 李夏娇 |
| 责编: | 刘桂莲 |
| 审核: | 程云 |



