河南疫情波及3省9市!内江发布健康提示
时间:2022-01-08 22:56:27 来源:内江疾控河南疫情波及3省9市,
天津新增本土病例
内江疾控1月8日发布健康提示
新增排查地区河南省安阳市、天津市

全国疫情:2022年1月7日0—24时,31个省(自治区、直辖市)和新疆生产建设兵团报告新增本土确诊病例95例(陕西46例,均在西安市;河南43例,其中郑州市24例、许昌市18例、周口市1例;浙江4例,其中宁波市3例、金华市1例;广东2例,均在深圳市)。新增本土无症状感染者本土6例(上海5例,均在浦东新区;河南1例,在商丘市)。
陕西疫情:2022年1月7日0-24时,新增报告本土确诊病例46例(均在西安市),自2021年12月9日以来,累计报告疫情相关联感染者2028例,涉及5省9市。
河南疫情:2022年1月2日许昌市禹州市报告2例病例,1例为重点人群筛查发现,1例为密接筛查发现。郑州市管城区报告1例主动就诊发现本土病例。截至2022年1 月7日24 时,河南郑州许昌关联疫情累计报告感染者1275例。目前疫情波及3 个省份9 个地市。
天津疫情:2022年1月8日凌晨,天津市津南医院报告两名人员新冠病毒核酸检测初筛阳性。2022年1月8日清晨6时32分,天津市疾控复核两份样本均为阳性。两人分别为愿检尽检人员和发热门诊主动就医人员。
为严格落实“外防输入、内防反弹”的防控要求,有效控制和降低疫情传播风险,内江市疾控中心提示您
重点管控措施
今日新增对2021年12月25日以来有天津市津南区,河南省安阳市文峰区、滑县、汤阴县旅居史的来(返)川人员实施居家或集中隔离,每3天进行1次核酸检测,直至离开旅居地满14天为止。
高度关注河南疫情,特别是郑州市疫情,对2021年12月21日(含)以来有河南省郑州市管城区、二七区、中原区及2021年12月30日(含)以来有河南省郑州市所有县(市、区)旅居史的来(返)内人员,实行居家或集中隔离直至离开郑州市满14天,隔离期间每3天完成1次鼻咽拭子核酸检测。
持续关注西安疫情,对2021年12月14日(含)以来有西安市旅居史的来(返)内人员,实行集中隔离直至离开西安市满14天,隔离期间每3天完成1次鼻咽拭子核酸检测。
交通、铁路等部门,对重点地区来(返)内人员,要查验健康码和48小时内核酸检测阴性证明,做好人员信息登记和推送。
严格报备,落实社区管理
有阳性病例报告地区旅居史、红码、黄码及与阳性病例轨迹有交集的人员,请抵达内江后2小时内主动向所在村(社区)、单位和入住酒店报备,积极配合社区做好核酸检测、集中隔离、居家隔离、健康监测等疫情防控措施。
不主动申报、刻意隐瞒信息或拒绝接受隔离医学观察,造成疫情传播或有传播严重危险的,根据《中华人民共和国传染病防治法》《中华人民共和国刑法》等有关规定,将依法追究当事人法律责任。
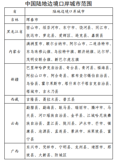
陆地边境口岸城市(与香港、澳门有口岸相连的除外)入(返)内人员需提供48小时内核酸检测阴性证明,陆地边境口岸城市名单见下表。

来(返)内人员需报备地区一览表
(2022年1月8日更新)


备注:根据疫情形势,排查地区将进行动态调整,涂红部分为特别关注地区、涂黄部分为新增报备地区。
温馨提示
密切关注国内新冠肺炎疫情变化情况,近期重点关注河南省郑州、洛阳、许昌、周口、信阳、商丘、安阳,陕西省西安市、咸阳市、延安市,浙江省宁波市,深圳市、天津市疫情,不前往高、中风险地区以及发生本土疫情的地区。如您近期有疫情地区旅居史,收到提醒短信或健康码变为“黄码”,请立即向所在社区(村)、单位或入住酒店报备旅居史,按要求做好核酸检测,配合做好隔离管控措施。
主动开展核酸检测,并持续关注健康状况、健康码颜色、出行相关地区有无新发疫情。如出现发热、干咳、乏力、嗅(味)觉减退、腹泻、咽痛等症状,请及时到发热门诊就诊,不要带病上班上学;如健康码出现红、黄码情况,或出行相关地区近期内有疫情发生,要立即向社区(村)、单位或入住酒店报备,并配合做好各项防控措施。建议公众不要急于和省外、境外来(返)内亲朋相聚。
公众在公共场所要遵守场所管理规定,规范佩戴口罩,保持社交距离,尽量少触碰扶手等公共物品,不要用手直接接触口、眼、鼻。各类公共场所、经营场所严格落实扫场所码、查验健康码、测温、消毒、通风、监督戴口罩等防控措施。
各类企事业单位做实做细日常防控措施,持续强化人员防控意识。落实测温、亮码、扫码等防控措施,加强电梯、中央空调等公共设施的清洁消毒,加强食堂、会议室、卫生间等公共区域的清洁通风,持续排查往来人员有无中高风险地区旅居史和核酸检测阳性人员密接史。
每个人都是自己健康的第一责任人
让我们携手同行,共同阻击疫情传播
公众关切
Q1:法国发现的新型新冠病毒变异毒株“IHU”的传染性强吗?
当地时间1月5日,据多家法国媒体报道,去年12月9日,法国马赛地中海传染病医疗和教学研究所对外表示,发现了一种新冠病毒新的变异毒株,该毒株编号为B.1.640.2,也被称为IHU毒株。据此前报道,马赛地中海传染病医疗和教学研究院共发现了12例该毒株感染者。由于样本较少,目前很难评估其传染性和危险性。世界卫生组织已经将该毒株列为接受观察的新冠变种。
针对新出现的新冠病毒变异毒株IHU,钟南山院士6日在接受总台记者采访时表示,目前不需要过度解读变异毒株IHU。IHU的变异位点比奥密克戎多,理论上对疫苗的免疫逃逸能力以及对一些抗体的抵抗力可能会强一些。对于新的变异毒株,还有很多是未知的,现在需要进行比较严密的观察。一个是观察它的传播力会不会成为主流,另一个是观察它的致病率。
Q2:新冠病毒两大变异株合体成“德尔密克戎”?防护措施还有效吗?
所谓“德尔密克戎”,实际是说一个地区同时流行或者一个人同时感染新冠病毒的德尔塔和奥密克戎两种变异株,并非新毒株产生。无论是德尔塔,还是奥密克戎,现有的防护措施依然有效,公众要继续做好以下防护:
① 保持勤洗手、多通风、戴口罩的卫生习惯,少聚集、一米线、用公筷的生活习惯,亮健康码、扫场所码、主动做核酸检测的防疫习惯。即使在完成全程疫苗接种和加强针接种的情况下,也同样需要在室内公共场所、公共交通工具、人员聚集的室外场所等场所佩戴口罩。
② 适度消毒,做好环境清洁。目前采用的消毒剂和消毒方式对新冠病毒奥密克戎变异株仍然有效。
③ 做好健康监测。在有发热、咳嗽、乏力、嗅(味)觉减退、咽痛等疑似新冠肺炎症状出现时,要做好个人防护,及时到发热门诊就诊,不去小诊所就医,不要自行购买退烧止咳等药物。
④ 及时接种新冠病毒疫苗及加强针。奥密克戎仍然属于新冠病毒,现有疫苗可以降低重症和死亡的比例,接种加强针可保留较好的针对奥密克戎变异株的中和活性。

| 编辑: | 陶丽萍 |
| 责编: | 毛佳莉 |
| 审核: | 程云 |



