多地快递检出阳性,警惕物传人!内江发布健康提示
时间:2021-11-14 22:56:43 来源:内江市疾控中心多地快递检出阳性,警惕物传人!
内江疾控11月14日发布健康提示!

“双十一”刚过,一大波快递包裹已在路上,可是,内蒙古、辽宁等多地发现快递检测阳性。@每个人,都要注意!拿到包裹时一定要做好防护,尽量不要将外包装带回家,并做到以下几点,您就能开心的网购了。
关注疫情动态
及时关注疫情动态,了解购买产品所在地的疫情风险程度,同时尽量避免购买风险地区商品。
谨慎购物
网购物品时,不要购买来历不明、无核酸检测阴性证明的进口食品,特别是进口冷链食品,要选购 " 三证一码齐全 "(海关检疫证明、核酸检测证明、消毒证明和冷链食品溯源码)的产品。
注意防护
提倡无接触式配送和扫码取件,收取快递时应做好个人防护,佩戴好口罩、一次性手套。
就地拆封
取件后建议就地拆封处理,尽量不将快递外包装带回家,如带回家拆封的快递,拆开的包装要避免儿童、宠物接触玩耍,并按照垃圾分类要求尽快妥善处理。内部物品可以使用 75%酒精或消毒湿巾擦拭消毒,可水洗的物品清洗后使用。
注意手卫生
接触快递包裹后应及时做好手部清洁,用肥皂液或洗手液按照 " 六步洗手法 " 认真洗手,也可用手消毒剂或 75% 酒精消毒双手。双手清洁前不要用手擦汗或触碰眼、鼻、口。
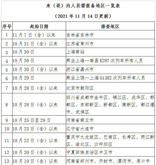
温馨提示:涉疫地区来返内人员请主动报备
有阳性病例报告地区旅居史、红码、黄码及与阳性病例轨迹有交集的人员,请抵达内江后2小时内主动向所在村(社区)、单位和入住酒店报备,积极配合社区做好核酸检测、集中隔离、居家隔离、健康监测等疫情防控措施。
不主动申报、刻意隐瞒信息或拒绝接受隔离医学观察,造成疫情传播或有传播严重危险的,根据《中华人民共和国传染病防治法》《中华人民共和国刑法》等有关规定,将依法追究当事人法律责任。





| 编辑: | 陶丽萍 |
| 责编: | 毛佳莉 |
| 审核: | 程云 |
评论
新闻推荐

