老年人应用智能技术有困难?不怕!工信部出大招
时间:2020-12-26 09:20:30 来源:四川观察
据统计,我国使用手机的老年人约2.74亿户,其中使用智能手机上网的老年人约1.34亿户,这就意味着,全国或有近1.4亿老人使用功能机或使用智能机但不上网,在网络上呈现“沉默”状态。今年11月,国务院办公厅印发了《关于切实解决老年人运用智能技术困难的实施方案》,工信部12月25日召开新闻发布会,快来看看,这些发布会上公布的一系列措施将帮助老年人更好应用智能技术。

三大电信运营商实现老年人一键呼入客服服务
从12月25日开始,65岁以上老年人拨打三大电信运营商的客服电话,可以直接享用人工咨询服务,无需再经过复杂的语音提示和数字选择等操作环节。此外,三大电信运营商所有线下营业厅都为老年人提供爱心通道,老年人进入营业厅将有专人引导并提供“面对面”温馨服务,无需再排队等候。
基本实现手机“老人模式”服务
目前,华为、小米、VIVO、OPPO等市场主流手机基本都已经具备“老人模式”“长辈模式”功能,可以提供大字体、大音量播放以及“远程协助”等服务,方便老年人看得见、听得清、用得了。
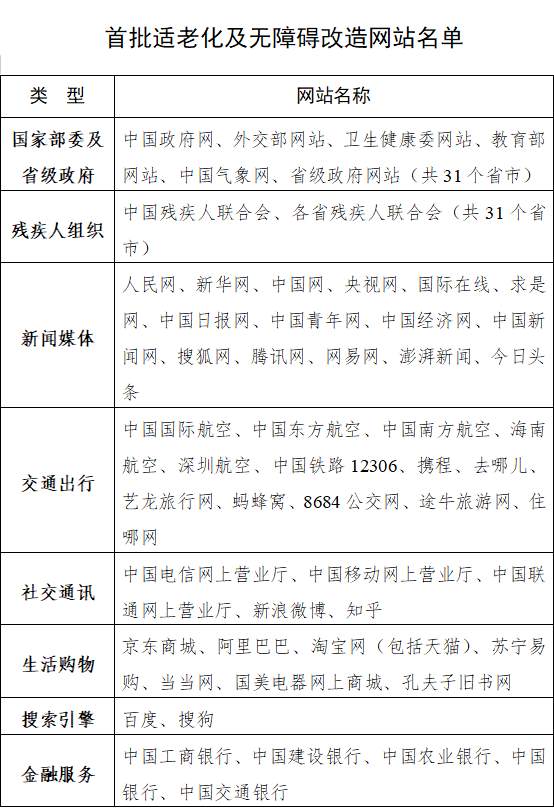
首批网站和App进行适老化及无障碍改造
工业和信息化部将于2021年1月起,正式在全国范围内启动为期一年的“互联网应用适老化及无障碍改造专项行动”。专项行动结合不同类型特殊群体的需求,针对性采取改造优化举措,首批将完成115个公共服务类网站和43个手机App的适老化及无障碍改造,覆盖国家相关部委及省级政府、残疾人组织、新闻资讯、交通出行、金融服务、社交通讯、生活购物、搜索引擎、旅游出行,医疗健康等领域。

工信部要求,针对老年人,网站和App推出更多具有大字体、大图标、高对比度文字等功能特点的产品。鼓励更多企业推出界面简单、操作方便的界面模式,实现一键操作、文本输入提示等多种无障碍功能。提升方言识别能力,方便不会普通话的老人使用智能设备。
目前,一些互联网企业已纷纷推出了一些适老化服务和产品,包括一键观看、一键报警,开通亲友代支付和老年人健康档案管理功能,以及增强方言识别能力等等,方便老年人快捷地获取信息和服务。

此外,针对当前互联网应用中强制广告较多,容易误导老年人的问题,网站和手机App完成改造后的适老版、关怀版、无障碍版本,将不再设有广告插件,特别是付款类操作将无任何诱导式按键,以便各类特殊群体方便、安全地使用。
工信部表示将持续督促引导信息通信业关注信息无障碍建设,并通过技术评测和信用评价等举措,建立推动信息无障碍的长效机制,让企业改得用心,让特殊群体用得顺心。

| 编辑: | 阳治 |
| 责编: | 郭扬 |

