速收藏!内江生活垃圾分类投放最全详解!
时间:2020-12-15 16:23:50 来源:内江市城市管理行政执法局
请做好垃圾分类
具体分类有哪些?
怎样投放?


详细列表请查收!
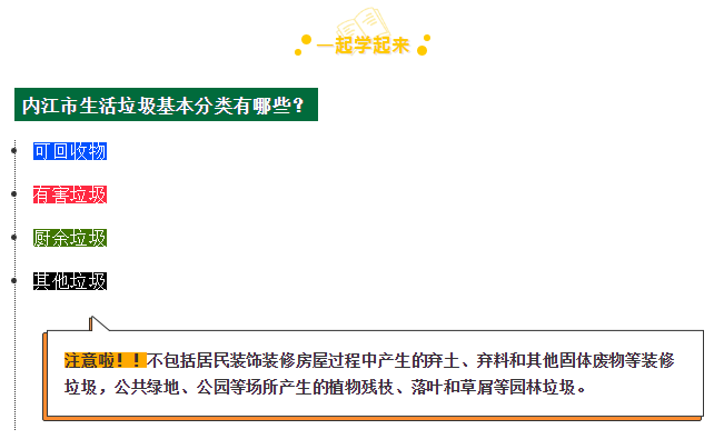
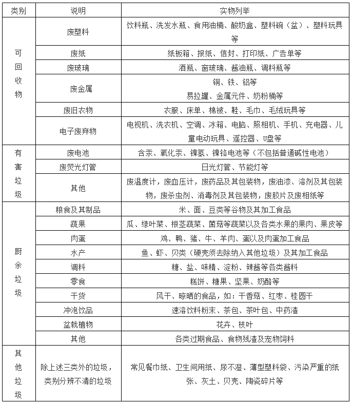
内江市生活垃圾分类
类别细化说明及实物列举

具体怎么投放?
分类投放要求
可回收物投放要求:
纸类垃圾(包括废包装物)投放时应折叠、压平、捆牢,若纸箱体积过大,不易折叠压缩,可拆分投放。
玻璃类,碎裂玻璃制品须单独包装,且包装牢固。
金属类,易拉罐、罐头盒等金属包装物宜压扁回收。金属尖锐物品应用硬纸包裹捆绑后或将锐利面钝化后再投放。
纺织类,用于捐赠的旧纺织物,宜清洗干净,打包后投放至旧纺织物回收箱或自行送到民政部门设置的捐赠点;废弃纺织物应捆牢后投放至纺织物回收箱或可回收物收集容器;污损严重的废弃纺织物等应投放至其他垃圾收集容器。
有害垃圾投放:
废电池(如镍铬电池、氧化汞电池、铅蓄电池等)应保持完好;破损的电池应用透明塑料袋封装后再投放;无汞无害的干电池应投放至其他垃圾收集容器。
废荧光灯管应保持完整、清洁、干燥,防止破损。破碎的灯管应用较厚的纸张包裹并用胶带缠好,投放至其他垃圾收集容器。
废弃药品及药具应尽量保持原包装,并应连同包装一并投放。未受污染的纸盒等外包装可投放至可回收物收集容器。
废杀虫剂、清洁剂、空调清洗剂、空气清新剂、废油漆、废弃化妆品等均应与原容器一起密封投放。
在公共场所产生有害垃圾且未发现对应收集容器时,应携带至有害垃圾投放点妥善投放。
厨余垃圾:
家庭厨余垃圾,居民家庭宜在厨房等地设置2类垃圾桶,用于分别盛放厨余垃圾和其他垃圾。
餐厨垃圾,单位食堂和宾馆、饭店等餐厨垃圾产生单位将餐厨垃圾交由具有资质的公司对餐厨垃圾进行固液分离和油水分离处理,并清除其他不利于后续处理的杂质。
其他厨余垃圾,农贸市场、农产品批发市场等场所产生的蔬菜瓜果、腐肉、肉碎骨、蛋壳、畜禽产品内脏等其他厨余垃圾,应投放至厨余垃圾收集容器或收集点,有条件的应当将肉类与瓜果蔬菜分开投放。
其他垃圾:
不得将其他垃圾投入可回收物、有害垃圾、厨余垃圾收集容器。按照分类标准无法确认为可回收物、有害垃圾和厨余垃圾的生活垃圾,可投放至其他垃圾收集容器。
垃圾分类
大件垃圾、园林垃圾、
装修垃圾如何投放?
大件垃圾、园林垃圾、装修垃圾应实施单独分类,不得混入生活垃圾收运系统。
警告:不能混投!不能混投!不能混投!
大件垃圾:大件垃圾应单独投放,不得投放至生活垃圾收集容器,严禁混入危险废物。不得随意堆放,应投放到指定的投放点或通过电话、网络预约,由回收单位上门回收。
园林垃圾投放:园林垃圾应单独收集后投放至指定投放点,不得投放至生活垃圾收集容器。
装修垃圾投放:居民、单位装饰装修房屋产生的装修垃圾,应当预约回收单位上门收集,或指定的地点临时堆放,不得投放至生活垃圾收集容器。

| 编辑: | 李寒冰 |
| 责编: | 郭扬 |

