客户端
举报
跟帖评论自律承诺
首页 ›› 内江本地

避免掉坑!内江市发布最新校外培训机构黑白名单

时间:2020-09-02 21:44:28 来源:内江市教育局

281621_1592554516231524.jpg


江粉儿刚刚从内江市教育局了解到最新的内江市校外培训机构黑白名单,总体情况如下:



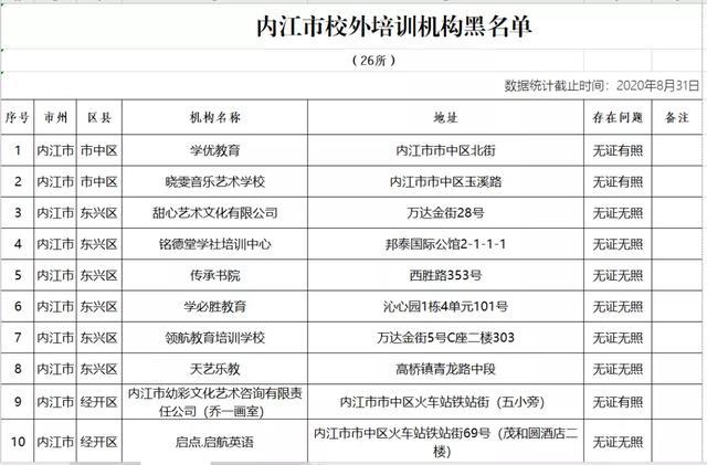
其中,内江市校外培训机构黑名单26所具体如下:



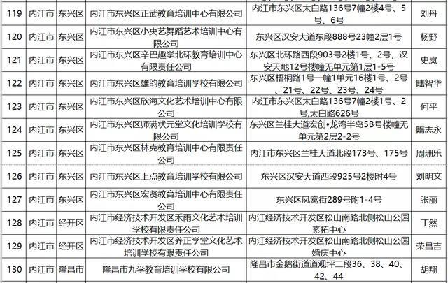
内江市校外培训机构白名单310所具体如下:



江粉儿提醒家长们,擦亮双眼,避免掉坑!


281621_1592554516774991.jpg

编辑:陈晓静(实习)
责编:程云
评论
川预审P4FD-R04F-062D-80J0号 | 网络视听许可证2306165号 | 新闻信息服务许可证51120210005号 | 川新备 06-090011 | 蜀ICP备08002296号 | 川公网安备 51100202000151号
@ 2005 - 2022 www.scnj.tv     关于我们 用户协议 隐私政策 跟帖评论自律管理承诺书     涉本网站违法和不良信息举报:链接 | 电话 0832-2119960 | 邮箱 sc-njtv@qq.com