最新!内江城区94处临时摊区“出炉”,快看都在哪里
时间:2023-07-05 17:16:41 来源:i内江7月5日,记者从内江市城市管理行政执法局获悉,即日起,内江对城区原有临时摊区进行了调整优化,调整后的临时摊区共计94处,新增一类手机贴膜临时摊区,进一步加强城市精细化管理,适应城市建设和发展需要的同时,更好地规范管理城区临时摊区和服务群众。
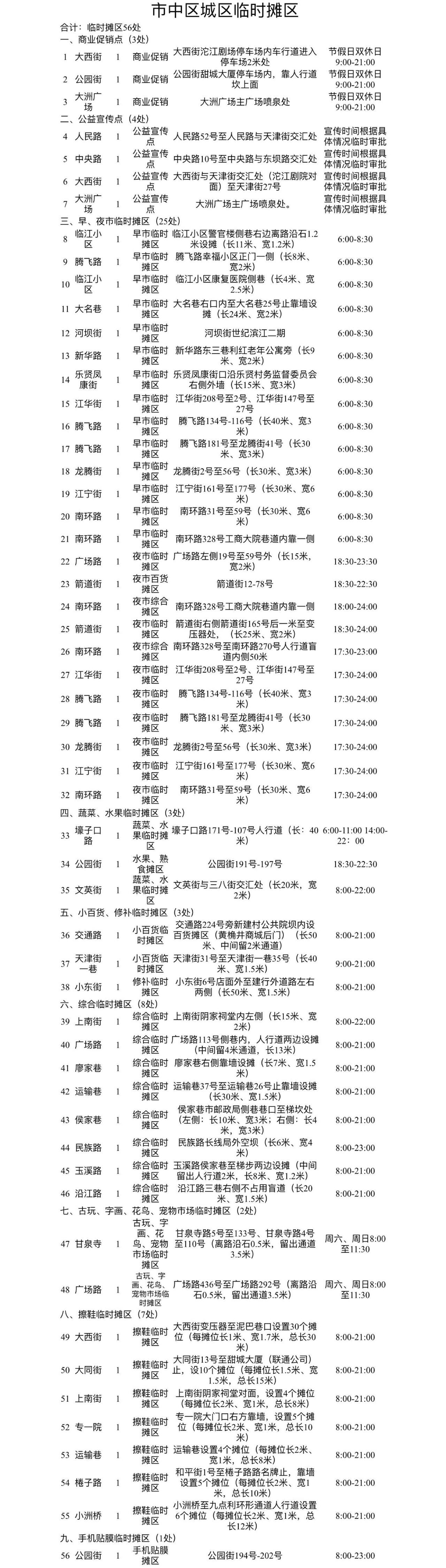
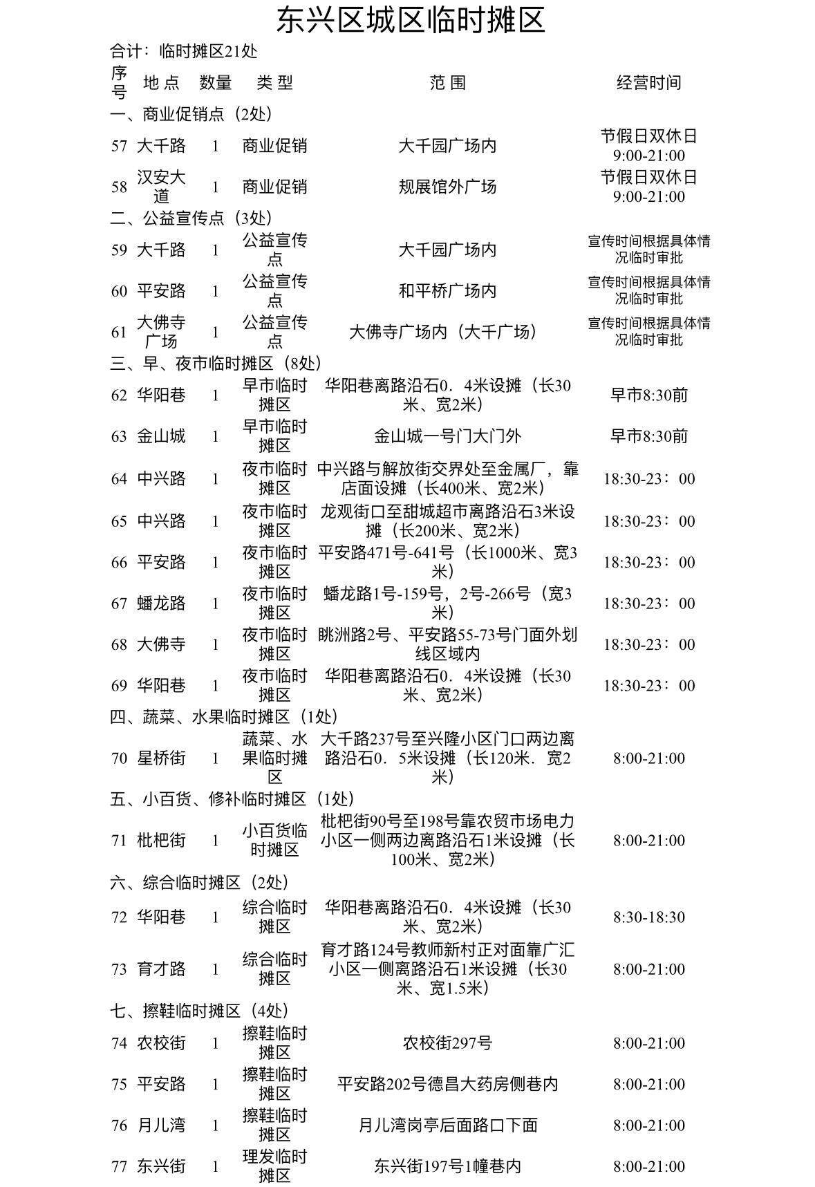
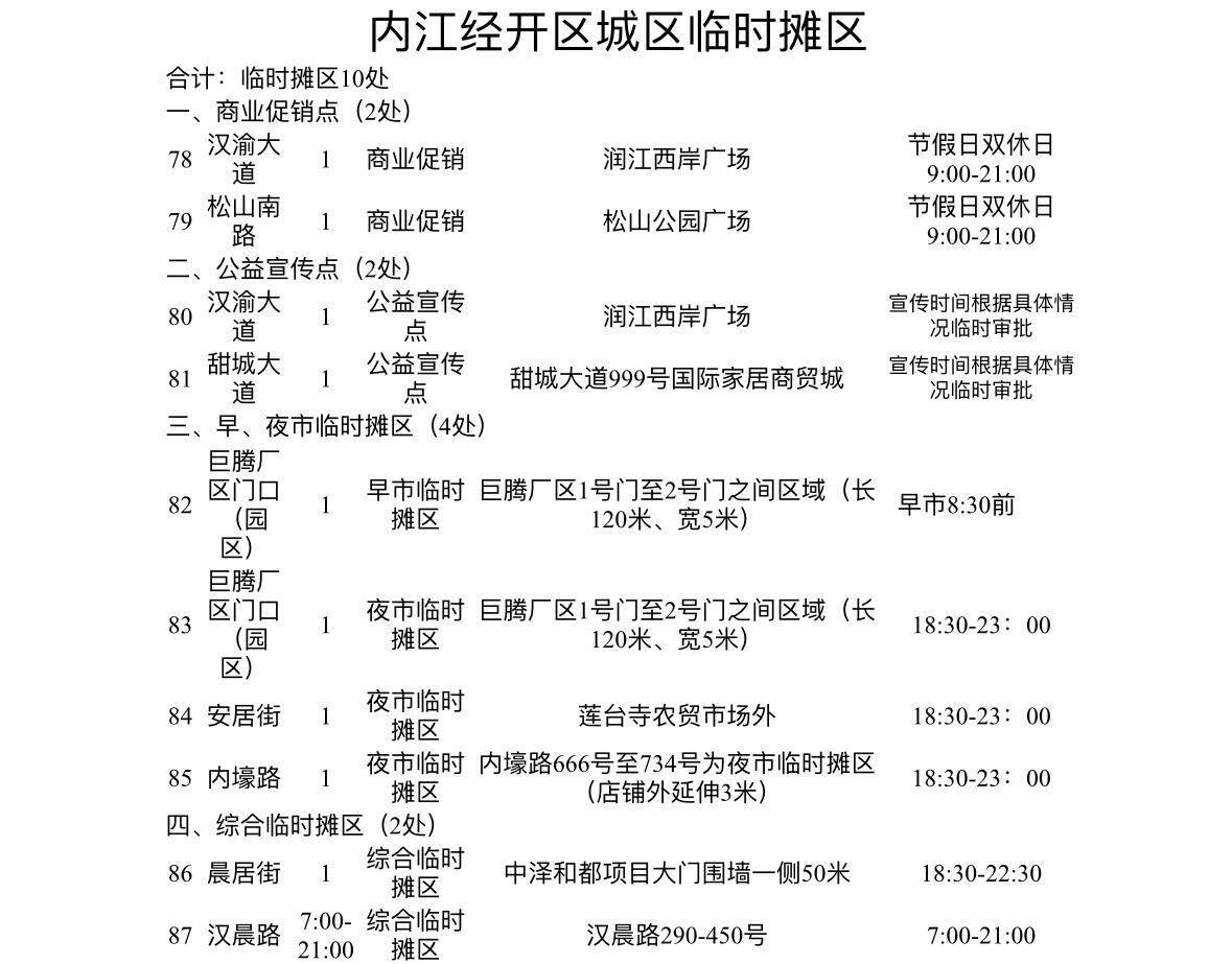
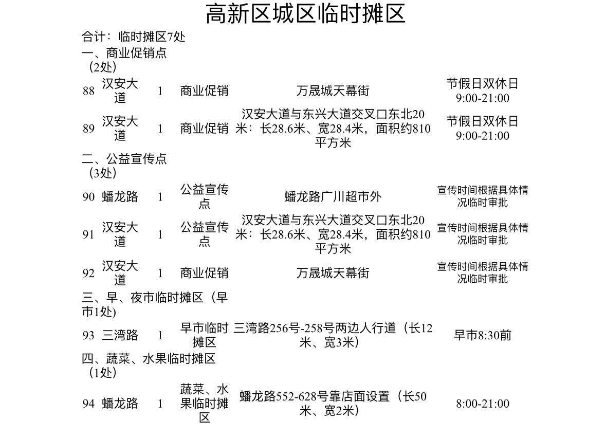
调整后的商业促销区共9处,要求只允许在国家规定的节假日、双休日和规划的地点进行促销;临时商业促销经营时间为9:00至21:00;临时商业促销商品须在规划的线内摆放整齐、有序、规范;临时商业促销点不准乱牵乱挂,不准使用高频率音箱,禁止噪声扰民;临时商业促销必须自行配备垃圾设施,落实专人负责环境卫生,禁止垃圾、废弃物乱扔乱倒;商业促销结束后必须当天内拆除设施及商品并将场地整理干净,恢复原貌。
公益宣传点共12处,该点位设置原则上同临时商业促销管理要求一致;公益宣传时间根据具体情况临时审批。

早、夜市临时摊区共38处,要求统一划线、定点、定位、定标识、标牌,明确管理人员、清扫保洁人员,设置垃圾及餐厨垃圾收集容器;各类早市摊区经营时间为8:30以前;各类夜市摊区经营时间为每天17:30至24:00(摊区具体经营时段以摊区标识标牌公示的时间为准);早、夜市摊区内部设置必须摆放规范、整齐、有序,外部不准乱伸杆搭棚、乱牵挂招牌;经营结束后半小时内清理现场,恢复道路原貌;夜市摊区严禁高声喧哗,噪声扰民;早、夜市摊区落实专人负责摊点周边的环境卫生,禁止向下水道倾倒餐厨垃圾;设置卫生“三防”设施。
蔬菜、水果临时摊区共5处,要求统一划线定位,摆放整齐;统一设置摊区标识、标牌,明确管理人员、清扫保洁人员,设置垃圾收集容器;各类蔬菜、水果临时摊区经营时间为8:00至22:30(摊区具体经营时段以摊区标识标牌公示的时间为准);不准占用车行道、人行盲道和消防通道;始终保持摊内环境卫生干净整洁;设置卫生“三防”设施。

小百货、修补临时摊区共4处,要求统一划线定位,摆放整齐;统一设置摊区标识、标牌,明确管理人员、清扫保洁人员,设置专用垃圾收集容器;各类小百货、修补临时摊区经营时间为8:00至21:00(摊区具体经营时段以摊区标识标牌公示的时间为准);不准占用车行道、人行盲道和消防通道;始终保持摊区内环境卫生干净整洁。
综合临时摊区共12处,要求统一划线定位,摆放整齐;统一设置摊区标识、标牌,明确管理人员、清扫保洁人员,设置垃圾收集容器;各综合临时摊区经营时间为8:00至23:00(摊区具体经营时段以摊区标识标牌公示的时间为准);不准占用车行道、人行盲道和消防通道;始终保持摊区内环境卫生干净整洁;设置卫生“三防”设施。

古玩、字画、花鸟、宠物市场临时摊区共2处,要求规范市场摊区设施,统一遮阳雨篷;划线定位,定标志牌,定管理制度;明确管理人员、清扫保洁人员;经营时间为周六、周日8:00至11:30;不准占人行盲道和消防通道,不影响行人、车辆通行;经营业主自备垃圾容器,每天收市后,设置专人负责打扫周边环境卫生,清除经营设施,恢复路面原貌。
擦鞋临时摊区共11处,要求实行“五统一”,即统一划线定位、统一擦鞋箱、统一椅子、统一服装、统一服务牌;擦鞋临时摊区经营时间为8:00至21:00;统一设置标识标牌,明确管理人员、清扫保洁人员。

手机贴膜临时摊区1处,要求划线定位,定标志牌,定管理制度;明确管理人员、清扫保洁人员;经营时间为每天8:00至23:00;不准占人行盲道和消防通道,不影响行人、车辆通行;经营业主自备垃圾容器,每天收市后,设置专人负责打扫周边环境卫生,清除经营设施,恢复路面原貌。
“接下来,将坚持‘关注民生,以人为本’的原则,‘线上+线下+社会’多方位、多角度开展宣传,重点讲解各临时便民摊区的具体点位、经营类别、经营时间,让流动摊贩根据自身需要合理选择临近摊区,确保流动摊贩入市经营有‘利’可图。”内江市城市管理行政执法局相关负责人表示。
| 编辑: | 唐晓萃 |
| 校对: | 刘桂莲 |
| 责编: | 郭扬 |
| 审核: | 彭川 |

